熱線:021-66110810,66110819
手機:13564362870

熱線:021-66110810,66110819
手機:13564362870
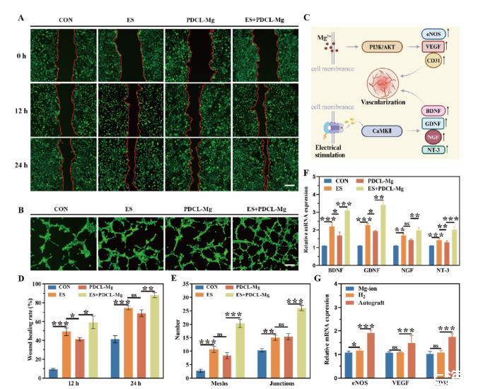
圖1、構建一種能釋放氫氣以改善周圍神經再生微環境的電活性神經導管的示意圖。在周圍神經損傷后,炎癥反應和氧化應激會抑制周圍神經的再生。PDCL-Mg 降低了活性氧水平,促進了巨噬細胞極化,加速了血管生成,加速了生長因子的釋放,并促進了大鼠的再生微環境、神經再生和運動功能的恢復。
圖2、填充型 Gel-LA 微凝膠的合成及物理化學特性研究。(A)Gel-LA 的合成機制。(B)(a)Gel-LA 微凝膠的制備。(b)用羅丹明 B 染色的微凝膠照片。(c)用亞甲基藍染色的微凝膠照片。(d)用羅丹明 B 染色的微凝膠的熒光圖像。(e)將微凝膠混入用羅丹明 B 和亞甲基藍染色的凝膠中所得的照片。(f)用亞甲基藍和羅丹明 B 染色的半圓形水凝膠的照片。(g)在光照后形成完整水凝膠的半圓形水凝膠的照片。比例尺為 200 微米。(C)Gel-LA 微凝膠的掃描電子顯微鏡圖像。規模條帶尺寸分別為 200 微米和 50 微米。(D)填充有微凝膠的神經導管的掃描電子顯微鏡圖像。比例尺為 500 微米。(E)溶膠 - 凝膠轉變與光交聯時間的關系。(F)水凝膠的頻率掃描測量(0.1 - 10 赫茲;1% 應變)。(G)水凝膠旋轉應變掃描曲線(0.01 - 10,000% 應變;1 赫茲)。(H)水凝膠和微凝膠(Gel-LA 和 GelMA)的 DPPH 清除情況。 (I)水凝膠和微凝膠的應力 - 應變曲線(n = 3)。(J)水凝膠和微凝膠的楊氏模量(n = 3)。(K)水凝膠和微凝膠的極限壓縮應變(n = 3)。(L)Gel-LA 水凝膠在含有不同濃度的過氧化氫 PBS 溶液中的降解情況。
圖3、聚(MMD-CL)靜電紡絲膜的合成及物理化學特性研究。(A)聚(MMD-CL)聚合物的制備。(B)靜電紡絲纖維膜的掃描電子顯微鏡圖像。比例尺為 2 微米。(C)用聚(MMD-CL)包裹的鎂絲的掃描電子顯微鏡圖像。比例尺為 200 微米和 20 微米。(D)膜的應力-應變曲線。(E)膜的楊氏模量(n = 3)。(F)膜的極限拉伸應變(n = 3)。在導管降解過程中(G)使用氫氣微電極檢測在體外實時測量氫氣釋放濃度。(H)pH 值變化;(I)導管的失重率。在(J)PBS 溶液和(K)空氣中的 PDCL-Mg 線圈內部在交變磁場下的電壓變化。
圖4、聚(MMD-CL)靜電紡絲膜的合成及物理化學特性研究。(A)聚(MMD-CL)聚合物的制備。(B)靜電紡絲纖維膜的掃描電子顯微鏡圖像。比例尺為 2 微米。(C)用聚(MMD-CL)包裹的鎂絲的掃描電子顯微鏡圖像。比例尺為 200 微米和 20 微米。(D)膜的應力-應變曲線。(E)膜的楊氏模量(n = 3)。(F)膜的極限拉伸應變(n = 3)。在導管降解過程中(G)使用氫氣微電極檢測在體外實時測量氫氣釋放濃度。(H)pH 值變化;(I)導管的失重率。在(J)PBS 溶液和(K)空氣中的 PDCL-Mg 線圈內部在交變磁場下的電壓變化。
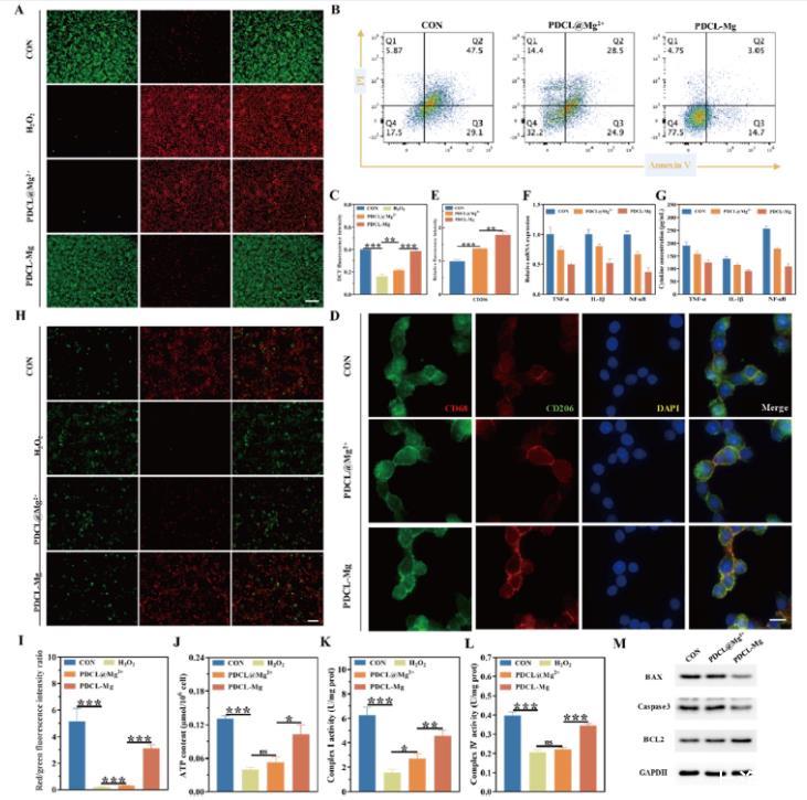
圖5、H2 在體外的抗炎、抗氧化和促進能量代謝的作用。(A)RSCs 在與材料和 400 μM 的 H2O2 共培養 12 小時后進行 LIVE-DEAD 染色的圖像。比例尺為 100 微米。(B)使用流式細胞術觀察細胞。(C)培養有 PDCL-Mg 和 400 μM 的 H2O2 的 RSCs 12 小時后的活性氧(ROS)檢測(n = 3)。(D)用 PDCL-Mg 處理的 RAW 264.7 細胞的 CD206 免疫熒光染色圖像。比例尺為 10 微米。(E)CD206 的熒光強度(n = 3)。(F)RAW264.7 細胞在第 2 天經由水凝膠處理后(LPS 刺激后)M1 相關基因 TNF-α、IL-1β 和 NF-κB 的相對 mRNA 表達(n = 3)。(G)從 RAW264.7 細胞中處理水凝膠后的第 2 天(LPS 刺激后)的促炎性細胞因子 TNF-α、IL-1β 和 NF-κB 的 ELISA 分析(n = 3)。(H)通過 JC-1 熒光探針檢測 RSCs 的熒光圖像。比例尺為 100 微米。(I)線粒體膜電位檢測(n = 3)。(J)通過 ATP 檢測試劑盒檢測 RSC 細胞中的 ATP 含量(n = 3)。(K)通過 WB 檢測 RSC96 細胞中 BAX、Caspase3 和 BCL2 的表達。
結論與展望
研究人員設計了一種氫氣釋放的電活性策略,以改善周圍神經再生的微環境,從而解決長段周圍神經再生的難題。通過將 P(MMD-CL) 電紡膜與微凝膠相結合,制備了一種神經組織工程支架,用于治療 SD 大鼠的坐骨神經缺損模型。該系統實現了氫氣的持續釋放,氫氣能夠輕易到達損傷部位,改善了過度的炎癥氧化應激反應和能量代謝不足的問題,為神經再生創造了良好的微環境,并且與氫氣一同產生的鎂離子加速了神經血管化的進程。在神經再生過程中,神經細胞需要跨越較長的距離遷移。為了引導軸突生長,我們引入了可填充的微凝膠來促進神經細胞的黏附和遷移。此外ES 能夠在神經再生過程中促進神經營養因子的分泌,并加速神經細胞的遷移??傊@些研究結果表明,這種將微結構、化學信號傳導和電信號傳導相結合的多功能策略能夠通過改善周圍神經再生的微環境并引導軸突生長來加速周圍神經的再生。本研究針對周圍神經損傷(PNI)后再生微環境惡化(如氧化應激過度、炎癥反應強烈)的難題,提出了一種多功能神經導管支架策略,旨在通過協同釋放氫氣、提供電刺激和填充可注射微凝膠,優化神經再生條件。Unisense氫氣電極在本研究中扮演了關鍵的角色,主要用于實時、原位監測氫氣的釋放動力學,為評估神經導管支架的功能提供了重要的定量數據支持。
相關新聞