熱線:021-66110810,66110819
手機:13564362870

熱線:021-66110810,66110819
手機:13564362870
3.ZnPBA NCs的體外細胞抗氧化性能。
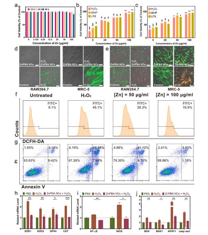
我們使用小鼠單核細胞RAW264.7和小鼠肺成纖維細胞MRC-5細胞系評估了ZnPBA NCs的體外細胞抗氧化特性。我們首先使用細胞計數試劑盒-8評估了ZnPBA NCs的體外生物相容性。將不同濃度(0、3.125、6.25、12.5、25、50和100μg/ml)的ZnPBA NCs與RAW264.7和MRC-5細胞共孵育12、24和48小時后,它們的活力均不受影響(圖4a)。H2O2和tBHP是細胞內產生ROS的兩種常用氧化劑。細菌的脂多糖(LPS)可被細胞的TLR受體識別,引發嚴重的免疫反應,誘導細胞內呼吸爆發產生大量ROS。
然后,我們使用H2O2、叔丁基過氧化氫(tBHP)和LPS來激發細胞的外源性和內源性氧化應激。與對照組和ZnPBA+H2O2組相比,光學顯微鏡圖像顯示,僅用H2O2處理MRC-5和RAW264.7細胞時,細胞上分別出現了明顯的凋亡體和極化現象。經ROS誘導劑(250μM H2O2、350μM tBHP或100ng/ml LPS)處理的RAW264.7和MRC-5細胞系的存活率分別降至24.95%-44.25%和31.57%-40.81%。而與ZnPBA NCs共同孵育的細胞存活率相對較高,接近對照組。例如,在使用ZnPBA NCs(100μg/ml)對抗LPS抗原的情況下,RAW264.7和MRC-5的細胞活力分別提高到97.28±0.15%和95.17±3.80%,這表明ZnPBA NCs在對抗免疫系統在對抗LPS時產生的H2O2、tBHP等氧化物質方面具有很高的抗氧化性能(圖4b和c)。
為了描述細胞內氧化應激的特征,我們采用了ROS反應熒光探針二氯二氫熒光素二乙酸酯(DCFH-DA)來標記H2O2處理細胞誘導的細胞內ROS。共聚焦顯微鏡圖像顯示,經350μM H2O2處理的RAW264.7和MRC-5細胞發出強烈的綠色熒光,表明細胞內存在大量氧化應激。在與劑量為100μg/ml的ZnPBA NCs共同作用后,熒光大大減少(圖4d)。
此外,我們使用AnnexinV-FITC/PI試劑盒評估了與H2O2和/或ZnPBA NCs共孵育后的RAW264.7和MRC-5細胞。與H2O2組明顯的細胞凋亡信號(紅色熒光)相比,ZnPBA NCs對氧化應激導致的細胞凋亡有很強的抑制作用,驗證了ZnPBA NCs能有效緩解ROS誘導的氧化應激,防止細胞凋亡(圖4e)。此外,還利用流式細胞儀對不同處理的DCFH-DA染色細胞進行了分析,以定量評估ZnPBA NCs消除氧化應激的性能。
經H2O2處理的RAW264.7細胞的ROS熒光強度平均從0.14±0.03%(未處理組)增至45.63±1.34%,表明細胞內存在相當強的氧化應激。然而,添加ZnPBA NCs能有效緩解這種應激,因為在添加50和100μg/ml ZnPBA NCs時,熒光強度分別降低到27.37±0.93%和11.2±0.24%,這進一步驗證了ZnPBA NCs的細胞內氧化緩解性能(圖4f)。用AnnexinV-FITC/PI染色的RAW264.7細胞的流式細胞術分析進一步表明了ZnPBA NCs在緩解氧化應激損傷和抑制細胞凋亡方面的能力。如圖4g所示,與H2O2處理組相比,經50和100μg/ml ZnPBA NCs處理后,凋亡細胞水平分別從35.35±2.37%降至18.93±2.27%和9.97±1.09%,高度接近對照組6.37±0.26%的凋亡細胞水平。
為了弄清ZnPBA NCs如何減輕RAW264.7細胞的細胞內氧化應激,我們提取了mRNA含量,以評估抗氧化、炎癥和細胞凋亡的轉錄表達。具體來說,在檢測前,用PBS、H2O2(250μM)和H2O2(250μM)+ZnPBA NCs(100μg/ml)預處理RAW264.7細胞6小時。收獲細胞并進行mRNA分析。與對照組相比,H2O2處理組的抗氧化相關mRNA(包括SOD1、SOD2、GPX4和CAT)分別上調了1.3、0.8、1.2和1.1倍,表明細胞內抗氧化機制被激活。然而,在ZnPBA NCs+H2O2組中,這些mRNA的相應細胞表達量大部分被下調,這可能與ZnPBA NCs的顯著抗氧化作用有關(圖4h)。
同樣,與H2O2處理組相比,用ZnPBA NCs處理的細胞中NF-κB mRNA的表達也有所下降(圖4i)。先前的研究表明,細胞內Zn2+的增加會促進A20的表達,A20是一種鋅指蛋白,是TNFR和TLR激活NF-κB途徑中的主要負調控因子。因此,細胞內Zn2+離子在炎癥下調過程中發揮了重要作用,從而抑制了炎癥性先天性和適應性免疫反應、細胞應激反應和細胞凋亡等。此外,氧化應激介導的損傷指標以及促進細胞凋亡的相關mRNA(如BAX、BAK1、APAF1和caspase-3)在H2O2組中上調,表明RAW264.7在H2O2刺激下的細胞凋亡途徑。
然而,在H2O2之后使用ZnPBA NCs處理細胞(H2O2+ZnPBA NCs組),可以觀察到這些mRNA的表達明顯下調,具體證實了ZnPBA NCs可以有效緩解細胞的氧化應激,從而阻斷細胞凋亡過程(圖4j)。綜上所述,ZnPBA NCs優異的體外生物相容性和ROS清除活性得到了驗證,表明其在抗氧化/炎癥基因調控中發揮著重要作用,在抗氧化催化的前沿領域具有廣闊的生物醫學應用前景。