熱線:021-66110810,66110819
手機:13564362870

熱線:021-66110810,66110819
手機:13564362870
研究簡介:動物進化出對不同時間尺度的氧氣變化產生穩態反應。雖然調控長期低氧反應(hypoxia)的缺氧誘導因子(HIF)轉錄通路已被確立1,但哺乳動物急性缺氧反應的調控通路仍不清楚。研究首次揭示嗅覺受體Olfr78在小鼠頸動脈體(carotid body,CB)的急性低氧感知中扮演關鍵角色。作者通過RNA-seq與微陣列篩查發現,Olfr78在CB的I型球細胞(glomus cells)中高度選擇性表達,而在功能相似卻不急性響應低氧的腎上腺髓質中幾乎不表達。Olfr78-/-突變鼠在10%O?刺激下呼吸頻率和分鐘通氣量不增加,但對5%CO?的高碳酸反應正常,證明缺陷特異于低氧通路。本研究發現,嗅覺受體Olfr78在頸動脈體的氧敏感球細胞(glomus cells)中高度特異性表達。頸動脈體是位于頸動脈分叉處的化學感受器官,可在血氧下降時數秒內觸發呼吸增強。電生理記錄顯示,Olfr78缺失顯著削弱缺氧誘導的竇神經放電,而細胞數量與超微結構保持完好。體外實驗進一步表明,缺氧或氰化物抑制線粒體后迅速升高的乳酸(lactate)可劑量依賴性激活Olfr78(EC??≈4 mM),并誘發球細胞內鈣瞬變;在Olfr78-/-組織,該反應消失。研究人員提出機體缺氧→線粒體受抑→乳酸堆積→乳酸作為“代謝信使”結合Olfr78→球細胞去極化→竇神經放電→腦干呼吸中樞驅動通氣。該模型把傳統“直接氧感受”修正為“代謝狀態感受”,為急性缺氧通氣調控提供新分子框架,并提示Olfr78可能成為調控呼吸的潛在藥靶。
Unisense微電極系統的應用
unisense微電極用于實時監測灌流槽內ACSF或生理緩沖液的PO?,以精確控制缺氧刺激的起始與強度。將傳感器校準于實驗溫度(33–34℃或室溫),插入記錄槽,連續讀出電壓信號;在從95%O?/5%CO?切換至95%N?/5%CO?過程中,PO?從625 mmHg降至60 mmHg的時間曲線被用于關聯竇神經放電變化。unisense微電極被精確量化灌流液PO2動態變化(從基線625 mmHg降至60 mmHg),為神經放電實驗提供標準化缺氧刺激,驗證超氧條件(95%O2/5%CO2)下乳酸刺激的特異性,排除低氧干擾。通過高時空分辨率氧監測,確保實驗條件可控性,為機制研究提供關鍵環境參數驗證。
實驗結論
嗅覺受體Olfr78在頸動脈體的氧敏感球細胞(glomus cells)中高度特異性表達。頸動脈體是位于頸動脈分叉處的化學感受器官,可在血氧下降時數秒內觸發呼吸增強關鍵詞:電纜細菌,電生硫化物氧化,硫酸鹽還原,淡水沉積物,隱秘硫循環。Olfr78突變體在缺氧時無法增加通氣量,但對高碳酸血癥(hypercapnia)反應正常。突變體的球細胞數量、結構完整,但缺氧誘導的頸動脈體活性降低。乳酸(hypoxia中快速積累的代謝物,可誘導過度通氣3-6)在異源表達實驗中激活Olfr78,觸發球細胞鈣瞬變,并通過Olfr78刺激頸動脈竇神經活性。除嗅覺功能外,Olfr78通過感知缺氧時產生的乳酸,在呼吸調控回路中充當缺氧傳感器。
圖1、Olfr78在頸動脈體球細胞中的表達。a.通過RNA測序比較成年小鼠頸動脈體(CB)與腎上腺髓質(AM)中26,728個基因的表達水平。以每10^7條比對reads的對數(log2)表示。b.在CB和/或AM中高表達的嗅覺受體(OR)基因;X表示CB相對于AM的富集倍數。c–f.Olfr78敲入報告小鼠(Olfr78-GFPtaulacZ)的X-gal染色(藍色,β-半乳糖苷酶活性)。c.腎上腺,未見報告基因表達。d.頸動脈分叉背面觀,可見CB(虛線圈)及偶見血管(箭頭)e,f.頸動脈分叉橫切面及局部放大。g,h.CB切片免疫染色:Olfr78報告基因(GFP,綠色)與球細胞標志物酪氨酸羥化酶(TH,紅色)共定位;不與內皮標志物CD31(紅色)共定位。DAPI染核(藍色)。i–k.頸動脈分叉腹面觀X-gal染色:i.CB(虛線圈)由竇神經(實心箭頭)支配,后者為舌咽神經(空心箭頭)分支。j.異位“微球體”(MG)同樣受舌咽神經支配。k.巖神經節(箭頭)、結狀/頸靜脈神經節(箭頭)均無報告基因表達。l.Olfr78報告基因在CB發育過程中的表達時間軸:實心圓=強表達;空心圓=未檢出。
圖2、Olfr78缺失小鼠對缺氧及高碳酸的通氣反應。通過全身體積描記法測定清醒、自由活動Olfr78+/+與Olfr78-/-同窩鼠的呼吸頻率(RR)、潮氣量(TV)及分鐘通氣量(MV=RR×TV)。a,b.缺氧(10%O?)刺激下的RR(a)及缺氧反應百分比變化(b)。c,d.高碳酸(5%CO?)刺激下的RR(c)及高碳酸反應百分比變化(d)
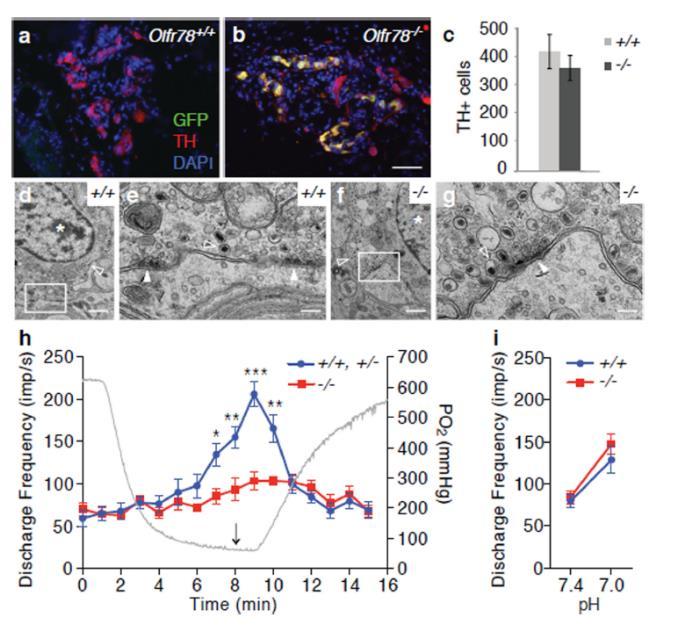
圖3、Olfr78介導頸動脈體氧感受。a,b.Olfr78+/+與Olfr78-/-CB切片:GFP(綠)、TH(紅)、DAPI(藍)。突變體結構正常。c.CB中TH陽性細胞計數。d–g.透射電鏡:野生型與突變型球細胞均含大核(*)、大致密芯囊泡(空箭頭)及小清芯突觸囊泡(實箭頭)。h,i.以竇神經放電頻率評估CB對缺氧(h)及低pH(i)的反應。灰線示灌流液PO?時間曲線
圖4、乳酸激活Olfr78并刺激頸動脈體感覺活動。a.在HEK293T中利用雙報告基因檢測乳酸對Olfr78的激活(空載體灰線,Olfr78黑線)。b.麻醉小鼠缺氧3 min后的動脈血乳酸水平。c,d.GCaMP3標記球細胞在缺氧、乳酸(30 mM)、氰化物(2 mM)刺激下的鈣反應。e.野生型與Olfr78-/-CB對30 mM乳酸的竇神經放電反應。f.氧感受模型:缺氧→線粒體受抑→乳酸↑→結合Olfr78→球細胞Ca2?↑→呼吸驅動。
圖5、暴露于低氧和高二氧化碳環境下的Olfr78?/?突變體的潮氣量和分鐘通氣量。未束縛、未麻醉的Olfr78+/+對照組和Olfr78?/?突變體同窩仔鼠的全身體積描記。a、b)暴露于低氧環境下的動物的潮氣量(TV)和分鐘通氣量(MV)。n=9(+/+),8(?/?)只動物。c、d)暴露于高二氧化碳環境下的動物的潮氣量和分鐘通氣量。n=4(+/+),5(?/?)只動物。
結論與展望
本研究是斯坦福大學團隊最新研究成果發表在《Nature》上,本研究揭示了嗅覺受體Olfr78在頸動脈體氧感知中的關鍵作用。傳統觀點認為頸動脈體通過直接檢測血氧變化調節呼吸,但具體機制存在爭議。團隊通過RNA測序發現嗅覺受體Olfr78在頸動脈體(92倍于腎上腺髓質)高表達,且特異性定位在氧敏感的球細胞(glomus cells)中。基因敲除實驗顯示,Olfr78缺失小鼠在缺氧條件下無法增加通氣量,但對高碳酸血癥反應正常,表明其特異性參與低氧反應。電生理記錄進一步證實,突變體的頸動脈竇神經在缺氧時放電活動顯著減弱。本研究提出創新機制:缺氧時乳酸快速積累(3-6 mM),通過激活Olfr78(EC50=4.0 mM)觸發球細胞鈣瞬變和神經信號傳導。這一發現將代謝產物(乳酸)與氧感知直接關聯,解釋了為何線粒體抑制劑(如氰化物)能模擬缺氧效應。團隊還驗證了乳酸在體外(HEK293T細胞)和體內(頸動脈體切片)均能激活Olfr78通路,而敲除小鼠對該刺激無反應。該研究不僅揭示了急性缺氧反應的分子機制,還拓展了嗅覺受體在非嗅覺生理功能中的新角色。unisense微電極在本研究中應用于實時監測灌流槽內ACSF或生理緩沖液的PO?,以精確控制缺氧刺激的起始與強度。unisesne微電極系統通過高時空分辨率氧監測,確保實驗條件可控性,為機制研究提供關鍵環境參數驗證。