熱線:021-66110810,66110819
手機:13564362870

熱線:021-66110810,66110819
手機:13564362870
Discovery of a novel glucose metabolism in cancer: The role of endoplasmic reticulum beyond glycolysis and pentose phosphate shunt
發現癌癥中的新型葡萄糖代謝:內質網在糖酵解和磷酸戊糖途徑之外的作用
來源 Scientific Reports, Volume 6, Article number: 25092, 2016
《科學報告》,第6卷,文章編號25092,2016年
摘要
本研究發現在癌癥細胞中存在一種新型葡萄糖代謝途徑,該途徑由內質網中的己糖-6-磷酸脫氫酶(H6PD)觸發。當研究人員觀察二甲雙胍(MTF)對癌細胞代謝的影響時,反復發現FDG攝取減少而葡萄糖消耗卻顯著增加的矛盾現象。通過深入研究,發現FDG優先通過利用H6PD的催化功能在內質網中積累。沉默H6PD的表達和活性不僅降低了FDG攝取和葡萄糖消耗,還引起嚴重的能量耗竭和NADPH含量減少,但不改變線粒體功能。這些數據記錄了癌癥細胞內質網中存在一種由H6PD觸發的未知葡萄糖代謝。除了基礎意義外,這一發現可改進臨床癌癥診斷,并可能代表潛在的治療靶點。
研究目的
本研究旨在闡明二甲雙胍對癌細胞FDG攝取和葡萄糖消耗產生不同影響的機制,探索超出經典糖酵解和磷酸戊糖途徑的新型葡萄糖代謝途徑,并驗證內質網在癌癥代謝中的新功能,為改進癌癥診斷和治療提供新靶點。
研究思路
研究采用體外和體內相結合的實驗方法。首先在動物模型(BALB/c小鼠)中觀察二甲雙胍對CT26和4T1腫瘤FDG攝取和葡萄糖消耗的影響,然后在多種癌細胞系中驗證這一現象。通過酶活性測定、Western blot、基因沉默(siRNA)等技術,研究H6PD在葡萄糖代謝中的作用。使用熒光探針和共聚焦顯微鏡觀察葡萄糖類似物在內質網中的分布,并通過測量能量代謝指標(ATP/AMP比值、NAD+/NADH比值等)評估代謝途徑的功能意義。
測量的數據及研究意義
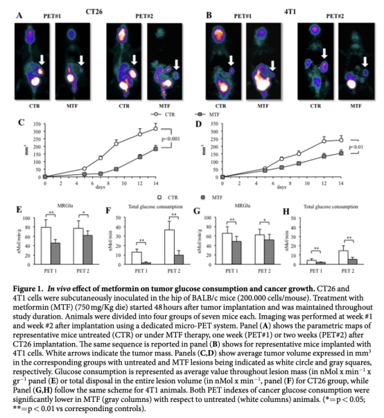
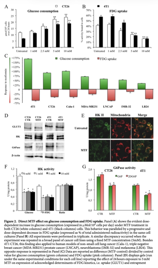
1 FDG攝取和葡萄糖消耗數據:來自圖1和圖2。研究顯示二甲雙胍處理導致FDG攝取減少而葡萄糖消耗增加。這一矛盾現象的意義在于挑戰了FDG-PET作為葡萄糖消耗指標的傳統觀點,提示存在新的代謝途徑。


2 H6PD酶活性和表達數據:來自圖3。研究表明H6PD而非G6PD參與該新途徑,其抑制會降低葡萄糖消耗和FDG攝取。意義在于確定了內質網中的H6PD是新型葡萄糖代謝的關鍵酶。

3 2-NBDG在內質網中的定位數據:來自圖4。共聚焦顯微鏡顯示葡萄糖類似物與內質網探針共定位,且此共定位受處理影響。意義在于直接證實內質網參與葡萄糖代謝。

4 能量代謝指標數據:來自圖5。包括氧消耗、ATP合成、ATP/AMP比值、NAD+/NADH比值等。意義在于表明該途徑獨立于線粒體氧化磷酸化,但貢獻于細胞能量平衡。

5 細胞增殖和存活數據:來自圖6。H6PD抑制可降低癌細胞增殖和存活。意義在于提示該途徑對癌細胞生存的重要性,可能成為治療靶點。

結論
1 癌癥細胞中存在一種新型葡萄糖代謝途徑,該途徑由內質網中的H6PD觸發,獨立于經典的糖酵解和磷酸戊糖途徑。
2 該途徑貢獻于細胞能量代謝和氧化還原平衡,其抑制會導致能量耗竭并抑制癌細胞生長。
3 FDG-PET顯像中的FDG攝取可能主要反映H6PD途徑的活性而非整體葡萄糖消耗,這對癌癥診斷和療效評估有重要啟示。
4 靶向H6PD途徑可能為癌癥治療提供新策略。
使用丹麥Unisense電極測量數據的研究意義
本研究使用丹麥Unisense公司的微電極系統測量細胞氧消耗,這一技術具有重要的研究意義。具體而言,研究采用Unisense氧電極在25°C的封閉腔中測量氧氣消耗,使用熱控氧電極裝置(Microrespiration, Unisense A/S)。該技術能夠高精度、高時間分辨率地檢測細胞耗氧率,為評估線粒體功能提供了可靠數據。在本研究中,氧消耗測量結果顯示二甲雙胍顯著抑制了復合物I活性,降低了氧消耗和ATP合成,而H6PD抑制則不影響線粒體氧化磷酸化。這些發現的意義在于:首先,證實了二甲雙胍與H6PD抑制通過不同機制影響細胞代謝;其次,為新型內質網葡萄糖代謝途徑獨立于線粒體功能提供了關鍵證據;最后,展示了Unisense電極在代謝研究中的實用價值,其高靈敏度能檢測細微的氧消耗變化,有助于揭示復雜的細胞代謝網絡。這一技術應用為理解癌癥細胞能量代謝提供了重要工具,未來可用于篩選靶向代謝的抗癌藥物。