熱線:021-66110810,66110819
手機:13564362870

熱線:021-66110810,66110819
手機:13564362870
Phenazines regulate Nap-dependent denitrification in Pseudomonas aeruginosa biofilms
吩嗪調控銅綠假單胞菌生物膜中Nap依賴的反硝化作用
來源 Journal of Bacteriology, Vol. 200, No. 9,2018
《細菌學雜志》,第200卷第9期,2018年
摘要
本研究探討了銅綠假單胞菌生物膜中吩嗪對反硝化作用的調控機制。研究發現,在好氧條件下生長的吩嗪缺失突變株生物膜中,即使沒有硝酸鹽存在,反硝化相關基因也會被誘導表達。這表明細胞采用了一種"賭注對沖"策略來預期硝酸鹽的可用性,以平衡其高度還原的氧化還原狀態。被誘導的反硝化途徑結合了周質硝酸還原酶Nap和下游的亞硝酸還原酶Nir、一氧化氮還原酶Nor和一氧化二氮還原酶Nos。這種調控關系不同于以膜結合硝酸還原酶Nar為主的厭氧反硝化途徑。研究還發現反硝化途徑的不同步驟在好氧生長的生物膜中不同深度被催化,表明群落亞群之間存在代謝交叉喂養。
研究目的
本研究旨在闡明吩嗪如何調控銅綠假單胞菌生物膜中的反硝化作用,特別是Nap依賴的反硝化途徑。具體目標是探究吩嗪缺失如何誘導反硝化基因表達,揭示這種調控的分子機制,并理解反硝化過程在生物膜空間結構中的分布特征。
研究思路
研究使用銅綠假單胞菌PA14的野生型、吩嗪缺失突變株和吩嗪過表達株,在好氧條件下培養菌落生物膜。通過蛋白質組學分析比較不同菌株的蛋白表達差異。構建GFP報告株監測反硝化基因的轉錄表達。通過啟動子區域突變和序列分析鑒定調控元件。使用丹麥Unisense氧微電極測量生物膜內部的氧濃度剖面。通過薄層切片和共聚焦顯微鏡觀察基因表達的空間分布。結合液體培養實驗,評估不同氧條件和硝酸鹽對基因表達的影響。
測量的數據及研究意義
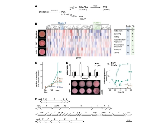
1 蛋白質組學數據:顯示吩嗪缺失突變株中反硝化酶表達上調。數據來自圖1。研究意義在于表明吩嗪缺失能誘導反硝化途徑,即使在沒有硝酸鹽的情況下,提示細胞氧化還原狀態可直接調控反硝化基因表達。


2 GFP報告基因表達數據:顯示nap和nir在吩嗪缺失突變株中表達升高,尤其在低氧條件下。數據來自圖3、4。研究意義在于證實吩嗪調控反硝化基因轉錄,且這種調控受氧條件影響,揭示了環境信號整合機制。


3 啟動子突變分析數據:發現nap啟動子的-35到-10區域對吩嗪敏感性重要,而nir啟動子的Anr/Dnr結合位點是調控關鍵。數據來自圖6、7。研究意義在于揭示了吩嗪通過特定轉錄因子調控反硝化基因的分子基礎,Anr可能作為氧化還原傳感器。


4 氧分布剖面數據:使用丹麥Unisense氧微電極測量生物膜深度方向的氧濃度。數據來自圖8B。研究意義在于精確刻畫了生物膜內部的氧梯度,顯示上部富氧、下部缺氧的微環境,為理解基因空間表達提供環境背景。

5 空間表達分布數據:薄層切片顯示nap在生物膜上部高表達,nir在下部高表達。數據來自圖8A。研究意義在于表明反硝化途徑的不同步驟在空間上分離,暗示亞群間通過代謝物交換進行合作。
結論
1 吩嗪缺失會誘導Nap依賴的反硝化途徑,這可能是細胞應對氧化還原失衡的賭注對沖策略。
2 吩嗪通過影響轉錄因子如Anr來調控反硝化基因表達,不同吩嗪種類具有差異調控效果。
3 反硝化酶在生物膜不同深度呈現空間分離表達,這種分布有利于群落水平的代謝分工與合作。
4 生物膜微環境的異質性與吩嗪信號共同調控反硝化作用,體現了微生物群落的代謝靈活性。
使用丹麥Unisense電極測量數據的研究意義
本研究使用丹麥Unisense公司生產的氧微電極測量生物膜內部的氧濃度剖面,這一技術具有重要的研究意義。首先,該微電極具有高空間分辨率,能夠以微米級精度刻畫生物膜從表層到底部的氧梯度,準確顯示好氧、微好氧和厭氧區域的分布。測量數據顯示,生物膜上部氧濃度較高,隨深度增加而逐漸降低,底部呈現缺氧狀態。這種詳細的氧分布圖為理解反硝化基因的空間表達模式提供了關鍵環境背景。其次,通過比較野生型和吩嗪缺失突變株的氧剖面,發現兩者氧分布相似,但基因表達差異顯著,這直接證明吩嗪對反硝化基因的調控主要是通過影響細胞氧化還原狀態而非改變氧分布來實現的。此外,氧微電極數據與基因表達空間數據結合,清晰揭示了nap基因在富氧區表達、nir基因在缺氧區表達的模式,突出了生物膜內微環境異質性對代謝途徑空間組織的決定性作用。總之,Unisense氧微電極的應用為從空間尺度理解生物膜代謝調控提供了可靠的技術支撐。