熱線:021-66110810,66110819
手機:13564362870

熱線:021-66110810,66110819
手機:13564362870
Leucine reduces reactive oxygen species levels via an energy metabolism switch by activation of the mTOR-HIF-1a pathway in porcine intestinal epithelial cells
亮氨酸通過激活mTOR-HIF-1a通路誘導能量代謝轉換降低豬腸上皮細胞活性氧水平
來源:International Journal of Biochemistry and Cell Biology, Volume 89, 2017, pages 42-56
《國際生物化學與細胞生物學雜志》,第89卷,2017年,頁碼42-56
摘要:
本研究發現亮氨酸補充能降低豬腸上皮細胞的活性氧(ROS)水平。通過蛋白質組學分析,亮氨酸誘導能量代謝從氧化磷酸化(OXPHOS)向糖酵解轉換。機制上,亮氨酸通過激活mTOR-HIF-1a通路介導這一轉換,從而減少ROS產生。研究揭示了亮氨酸作為信號分子在調節能量代謝和氧化應激中的新角色。
研究目的:
本研究旨在探究亮氨酸是否調節細胞ROS水平,并闡明其潛在機制。具體目的是確定亮氨酸補充如何影響豬腸上皮細胞的ROS水平、能量代謝通路,以及mTOR-HIF-1a通路在其中的作用。
研究思路:
研究采用體內和體外實驗結合。體內使用斷奶豬仔,分別喂食常規日糧(1.66%亮氨酸)和富亮氨酸日糧(2.44%亮氨酸),收集腸上皮細胞進行分析。體外使用豬腸上皮細胞系IPEC-J2,添加不同濃度亮氨酸(0 mM、0.5 mM、5 mM),并利用抑制劑(如DCA、rapamycin、HIF-1a抑制劑)干預。通過iTRAQ蛋白質組學、ROS測量、氧消耗率(OCR)分析、Western blot等方法,評估ROS水平、能量代謝參數和通路激活。
測量的數據及研究意義:
1. 總ROS水平在豬仔腸上皮細胞中降低(圖1A):亮氨酸補充顯著減少ROS,意義在于證明亮氨酸具有抗氧化作用,可能改善腸道氧化應激。

2. 腸道形態變化(圖1B,C):富亮氨酸組豬仔十二指腸、空腸和回腸的絨毛高度和絨毛高度/隱窩深度比值增加,意義在于表明亮氨酸能增強腸道黏膜完整性,減少氧化損傷。
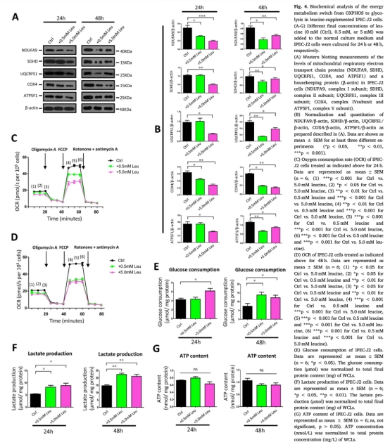
3. 蛋白質組學分析顯示能量代謝轉換(圖2):KEGG富集分析顯示OXPHOS通路最顯著富集,39個OXPHOS相關蛋白表達下調,5個糖酵解蛋白表達上調,意義在于揭示亮氨酸誘導能量代謝從OXPHOS向糖酵解轉換。

4. IPEC-J2細胞中線粒體ROS和總ROS水平降低(圖3):亮氨酸處理后人造細胞ROS減少,意義在于驗證體內結果,確認亮氨酸的直接抗氧化效應。

5. 氧消耗率(OCR)降低(圖4C,D):亮氨酸補充后基礎OCR和最大OCR顯著下降,意義在于表明OXPHOS活性減弱,支持能量代謝轉換。

6. 葡萄糖消耗和乳酸生產增加(圖4E,F):亮氨酸處理增強糖酵解活性,意義在于證實能量代謝向糖酵解偏移。
7. ATP水平不變(圖4G):能量代謝轉換后ATP產量穩定,意義在于表明細胞能量穩態得以維持。
8. DCA處理逆轉能量代謝轉換和ROS降低(圖5):PDK抑制劑DCA阻斷亮氨酸效應,意義在于證明能量代謝轉換是亮氨酸誘導ROS減少的必要條件。

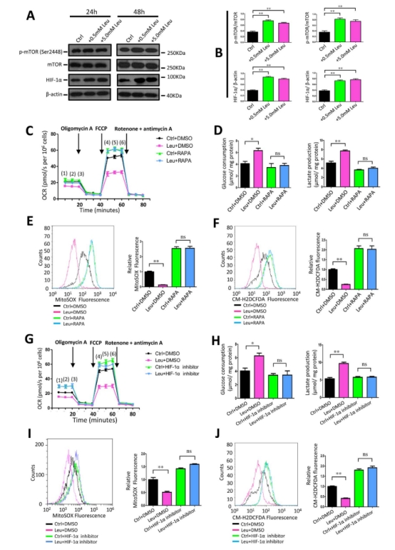
9. mTOR和HIF-1a蛋白表達上調(圖6A,B):亮氨酸激活mTOR磷酸化和HIF-1a水平,意義在于提示mTOR-HIF-1a通路參與調控。
10. 抑制劑處理阻斷效果(圖6C-J):rapamycin和HIF-1a抑制劑逆轉亮氨酸的代謝轉換和ROS減少,意義在于確認mTOR-HIF-1a通路的關鍵作用。


結論:
1. 亮氨酸補充能降低豬腸上皮細胞ROS水平,通過誘導能量代謝從OXPHOS向糖酵解轉換實現。
2. 這一過程依賴于mTOR-HIF-1a通路的激活,抑制劑實驗證明該通路的必要性。
3. 研究揭示了亮氨酸作為營養信號分子在調節細胞能量代謝和氧化應激中的新機制,為營養干預氧化損傷提供理論基礎。
使用丹麥Unisense電極測量數據的研究意義:
本研究使用丹麥Unisense Clark型氧微電極測量IPEC-J2細胞的氧消耗率(OCR)。該電極具有高精度和實時監測能力,能直接量化細胞OXPHOS活性。測量數據顯示亮氨酸補充后OCR降低,表明OXPHOS受到抑制。這種直接測量避免了間接推斷的誤差,增強了能量代謝轉換結果的可靠性。Unisense電極的應用提供了準確的生理參數,為驗證亮氨酸誘導的代謝重編程提供了關鍵實驗證據,突出了其在細胞能量代謝研究中的技術優勢。