熱線:021-66110810,66110819
手機:13564362870

熱線:021-66110810,66110819
手機:13564362870
Mechanisms of Retinal Damage after Ocular Alkali Burns
眼堿燒傷后視網膜損傷的機制
來源:The American Journal of Pathology, Vol. 187, No.6, June 2017
《美國病理學雜志》,第187卷,第6期,2017年6月
摘要
這篇論文的摘要討論了眼堿燒傷后視網膜損傷的機制。堿燒傷是導致全球盲癥的主要原因之一,以往認為堿直接擴散到后段引起視網膜損傷,但本研究通過體內測量發現,堿燒傷主要影響眼前段(角膜和前房),引起pH、氧和氧化還原電位的劇烈變化,導致葡萄膜炎癥和促炎細胞因子釋放。這些細胞因子擴散到后段,引發視網膜損傷,其中腫瘤壞死因子-α(TNF-α)是視網膜神經節細胞死亡的關鍵介質。通過單克隆抗體或基因敲除阻斷TNF-α,可以減少炎癥和視網膜損傷。研究還發現眼壓并未升高。這些發現闡明了堿燒傷導致視網膜損傷的機制,并為視網膜保護治療提供了新思路。
研究目的
本研究旨在闡明眼堿燒傷后視網膜損傷的物理、生化和免疫學機制,探索堿燒傷如何通過炎癥過程而非直接堿擴散影響后段,并評估TNF-α阻斷作為一種新型神經保護療法的有效性。
研究思路
研究思路包括使用小鼠和兔子模型模擬眼堿燒傷,通過植入式微傳感器(如丹麥Unisense電極)實時測量眼前段和后段的pH、氧和氧化還原電位,以確定堿的擴散范圍。同時,通過免疫組織化學、流式細胞術、Western blot、實時PCR等方法評估組織炎癥、細胞凋亡和細胞因子表達。研究還測試了抗TNF-α抗體(infliximab)和TNF受體基因敲除小鼠對損傷的保護作用,以驗證TNF-α在損傷中的關鍵角色。
測量的數據及研究意義
1 pH測量數據:研究使用Unisense電極和光纖pH傳感器測量眼前段和后段的pH值。數據顯示,堿燒傷后眼前段pH在40-60秒內從7.4升至11.4,但后段(玻璃體和脈絡膜上腔)pH在24小時內無變化。這些數據來自Figure 1。研究意義在于證實堿燒傷僅影響眼前段,后段無直接堿擴散,從而排除了堿直接損傷視網膜的可能性,支持炎癥介導的損傷機制。

2 氧測量數據:通過Unisense氧電極測量,發現堿燒傷后眼前段氧濃度在30秒內從178μmol/L降至44μmol/L,但后段氧濃度保持穩定。研究意義在于表明堿燒傷引起眼前段缺氧,可能導致組織損傷和炎癥,而后段氧供應未受影響,進一步強化了炎癥因子擴散的假設。
3 氧化還原電位測量數據:使用Unisense氧化還原電極測量,顯示眼前段氧化還原電位在燒傷后急劇下降,從240mV降至-10mV,但后段無變化。研究意義在于揭示堿燒傷導致眼前段氧化應激,可能觸發炎癥反應,而后段未直接受累。
4 眼壓測量數據:通過定制傳感器測量眼壓,發現堿燒傷后24小時內眼壓無顯著升高。研究意義在于排除眼壓升高作為視網膜損傷的主要原因,將焦點轉向炎癥過程。
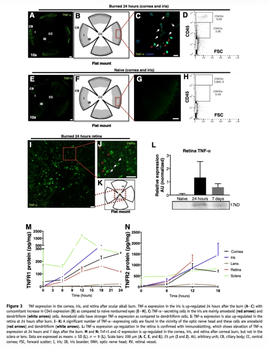
5 炎癥細胞數據:通過流式細胞術和免疫組化,顯示堿燒傷后虹膜和睫狀體CD45+細胞增加,TNF-α表達上調,視網膜中也有類似變化。這些數據來自Figure 2和Figure 3。研究意義在于證實堿燒傷引發前段葡萄膜炎癥,促炎細胞因子擴散到后段,導致視網膜免疫細胞浸潤和激活。


6 細胞凋亡數據:TUNEL assay和cleaved caspase-3檢測顯示,堿燒傷后24小時視網膜神經節細胞層和內核層細胞凋亡增加,Brn3a+細胞減少。這些數據來自Figure 4。研究意義在于直接證明視網膜損傷表現為細胞凋亡,且與炎癥相關。

7 TNF-α表達數據:實時PCR和Western blot顯示,堿燒傷后虹膜、睫狀體和視網膜TNF-α mRNA和蛋白表達顯著上調。這些數據來自Figure 3和Figure 5。研究意義在于識別TNF-α為核心炎癥介質,為靶向治療提供依據。


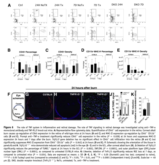
8 治療效應數據:抗TNF-α抗體或TNF受體基因敲除顯著減少視網膜細胞凋亡和炎癥細胞激活。這些數據來自Figure 5和Figure 6。研究意義在于驗證TNF-α阻斷可作為有效療法,保護視網膜免受堿燒傷間接損傷。

結論
研究得出結論,眼堿燒傷不直接通過堿擴散損傷視網膜,而是引起眼前段pH、氧和氧化還原電位變化,觸發葡萄膜炎癥和TNF-α等促炎細胞因子釋放,這些因子擴散到后段導致視網膜神經節細胞凋亡和光學神經退化。TNF-α是關鍵介質,其阻斷能顯著減輕損傷。眼壓升高不是主要因素。這些發現揭示了眼前后段之間的穩態聯系,為臨床提供了一種新的免疫調節治療策略。
使用丹麥Unisense電極測量數據的研究意義
使用丹麥Unisense電極測量的pH、氧和氧化還原電位數據具有重要研究意義,因為這些微傳感器提供了高時空分辨率的實時體內測量,能夠精確量化堿燒傷后眼內微環境的變化。pH電極證實堿燒傷僅局限在眼前段,后段pH無變化,這直接挑戰了傳統認為堿擴散導致視網膜損傷的觀點,轉而支持炎癥介導的機制。氧電極數據顯示眼前段缺氧,可能與血管收縮或代謝紊亂相關,而後段氧穩定,表明損傷是間接的。氧化還原電極數據揭示眼前段氧化應激,可能通過激活NF-κB等通路加劇炎癥。這些數據共同證實了堿燒傷的物理化學變化局限于前段,并通過數學模型和免疫分析將前段炎癥與后段損傷聯系起來,為開發靶向療法(如抗TNF-α治療)提供了實驗基礎。Unisense電極的高精度和最小侵入性使其成為眼內微環境研究的可靠工具,有助于理解其他眼病的病理機制。