熱線:021-66110810,66110819
手機:13564362870

熱線:021-66110810,66110819
手機:13564362870
Magnesium silicide nanoparticles as a deoxygenation agent for cancer starvation therapy
硅化鎂納米粒子作為癌癥饑餓療法的脫氧劑
來源:Nature Nanotechnology, Volume 12, pages 378–386 (2017)
《自然納米技術》,第12卷,2017年,第378–386頁
摘要
本研究報道了一種可注射的聚乙烯吡咯烷酮修飾的硅化鎂納米粒子作為脫氧劑,用于實現特異性腫瘤饑餓療法。在酸性腫瘤微環境中,這些納米粒子釋放硅烷,有效消耗組織溶解的和血紅蛋白結合的氧氣,生成二氧化硅聚集體。這些原位形成的二氧化硅阻塞腫瘤毛細血管,阻止腫瘤獲得新的氧氣和營養供應。研究表明,通過提高氣體腔室中的氧氣分壓,可以安全地增加胰島表面密度,維持所有胰島的存活和功能。封裝胰島以高達4,800 IEQ/cm2的表面密度植入糖尿病大鼠中,能維持正常血糖超過7個月,并提供接近正常的靜脈葡萄糖耐量測試。
研究目的
本研究的主要目的是開發一種能特異性清除腫瘤內氧氣、防止再氧化的脫氧劑,用于癌癥饑餓療法。具體目標是驗證硅化鎂納米粒子在酸性腫瘤微環境中作為脫氧劑的有效性,通過消耗氧氣并形成副產物阻塞腫瘤血管,實現長期抑制腫瘤生長。
研究思路
研究思路是通過自傳播高溫合成策略制備PVP修飾的硅化鎂納米粒子,并評估其作為脫氧劑的性能。在酸性條件下,納米粒子釋放硅烷,與氧氣反應生成二氧化硅和水。通過體外和體內實驗,測量納米粒子的脫氧效果、氧氣消耗、腫瘤缺氧水平以及腫瘤生長抑制。使用數學模型預測氧氣消耗和擴散,驗證設備設計。
測量的數據及研究意義
1. 納米粒子表征數據:通過掃描電子顯微鏡和透射電子顯微鏡圖像顯示納米粒子的形貌和尺寸,如Figure 2a-f所示。研究意義:確認納米粒子小于100納米,分散良好,具有核心-殼結構,這確保了納米粒子的可注射性和在腫瘤組織中的滲透能力。

2. pH敏感性脫氧效果數據:測量不同pH值下溶解氧水平的變化,如Figure 3a所示。研究意義:表明納米粒子在酸性介質中能顯著降低氧含量,而在中性pH下影響可忽略,這驗證了其腫瘤特異性脫氧能力,避免了正常組織副作用。

3. 氧氣消耗和硅烷釋放數據:通過電感耦合等離子體光譜測量鎂和硅的釋放行為,如Figure 3b-c所示。研究意義:顯示在酸性介質中鎂快速釋放,而硅釋放緩慢,證實了反應機制中硅烷的逐步釋放,從而實現可控脫氧。
4. 體外癌細胞饑餓數據:使用熒光探針和PET/CT成像評估細胞內氧氣水平和缺氧程度,如Figure 4a-f所示。研究意義:證明納米粒子處理導致細胞內氧氣顯著下降,缺氧誘導因子表達增加,抑制細胞增殖,這直接驗證了脫氧引發的饑餓效應。

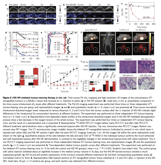
5. 體內腫瘤缺氧和治療效果數據:通過光聲成像和氧氣微電極測量腫瘤內氧氣飽和度及溶解氧水平,如Figure 5a-e所示。研究意義:顯示納米粒子注射后腫瘤氧氣快速耗盡,腫瘤生長顯著抑制,證實了體內脫氧的有效性和治療潛力。

6. 納米粒子在體內演化數據:通過激光解吸/電離質譜和透射電子顯微鏡分析硅和鎂的分布及形態變化,如Figure 6a-i所示。研究意義:揭示納米粒子在腫瘤中逐步轉化為二氧化硅微片,阻塞血管,并最終降解,這解釋了長期缺氧維持機制和生物安全性。

結論
本研究得出結論,PVP修飾的硅化鎂納米粒子能作為有效的脫氧劑,通過消耗腫瘤氧氣和形成二氧化硅阻塞血管,實現癌癥饑餓療法。納米粒子在酸性腫瘤微環境中特異性激活,導致嚴重缺氧和腫瘤細胞死亡,同時副產物生物相容性好。這為開發新型癌癥治療策略提供了概念驗證。
使用丹麥Unisense電極測量數據的研究意義
在本文中,使用丹麥Unisense氧氣微電極進行測量具有關鍵的研究意義:1. 高精度與實時性:Unisense電極提供了高空間分辨率的氧氣分壓測量,能夠實時跟蹤腫瘤內氧氣動態變化,如Figure 5d-e所示,直接驗證了納米粒子注射后氧氣快速耗盡的過程。2. 驗證脫氧效果:通過電極測量,證實了納米粒子在體外和體內均能有效降低氧含量,為脫氧機制提供了直接實驗證據。3. 支持定量分析:電極數據與光聲成像等結果互補,增強了結果的可靠性,為治療效果評估提供了堅實基礎。總之,Unisense電極的應用為本研究提供了準確的氧氣動力學數據,是連接納米粒子處理與生物學效應的關鍵技術工具。