熱線:021-66110810,66110819
手機:13564362870

熱線:021-66110810,66110819
手機:13564362870
Molecular hydrogen protects against oxidative stress-induced SH-SY5Y neuroblastoma cell death through the process of mitohormesis
分子氫通過線粒體興奮效應過程保護氧化應激誘導的SH-SY5Y神經母細胞瘤細胞死亡
來源:PLoS ONE, Volume 12, Issue 5, Article e0176992, 2017
論文的英文來源翻譯成中文
《公共科學圖書館·綜合》,第12卷,第5期,文章編號e0176992,2017年
摘要
吸入分子氫氣體可改善氧化應激誘導的急性腦損傷。飲用近飽和氫水也能在動物和臨床研究中預防包括帕金森病在內的慢性神經退行性疾病。然而,少量H2產生顯著效應的分子機制尚不清楚。本研究探討了H2對培養的人神經母細胞瘤SH-SY5Y細胞中線粒體的影響。H2增加了線粒體膜電位和細胞ATP水平,同時伴隨著還原型谷胱甘肽水平的降低和超氧化物水平的升高。用H2預處理可抑制H2O2誘導的細胞死亡,而事后處理則無效。H2處理細胞中Nrf2通路下游抗氧化酶表達的增加表明,H2引起的輕度應激增強了細胞對加劇的氧化應激的抵抗力。我們提出H2在細胞中既作為自由基清除劑,又作為對抗氧化應激的線粒體興奮效應劑。
研究目的
本研究的主要目的是闡明分子氫保護神經元細胞免受氧化應激損傷的分子機制。具體來說,是研究H2是否通過影響線粒體功能并引發一種稱為"mitohormesis"(線粒體興奮效應)的適應性反應來發揮其保護作用。
研究思路
研究思路是建立一個嚴格控制氣體環境的細胞培養系統,使用含有50% H2的混合氣體處理SH-SY5Y細胞。通過比較H2預處理和事后處理對H2O2誘導的細胞死亡的影響,來確定H2的保護作用模式。然后,系統評估H2處理對線粒體功能(膜電位、ATP產生、耗氧率)、細胞氧化還原狀態(谷胱甘肽水平、超氧化物、ROS)以及抗氧化防御系統(Nrf2通路相關基因和蛋白表達)的影響,從而探究H2發揮保護作用的內在機制。
測量的數據及研究意義
1. 細胞存活率:通過WST-1法和活/死細胞染色試劑盒評估。數據主要展示在Figure 2中。研究意義:這直接證明了H2預處理(而非事后處理)能劑量依賴性和時間依賴性地保護細胞免受H2O2毒性,提示其作用機制是誘導細胞產生適應性預適應,而非直接中和自由基。

2. 線粒體功能參數:包括線粒體膜電位(使用JC-1染料測量)、細胞ATP水平、氧氣消耗速率(使用高分辨率呼吸測量儀)。數據展示在Figure 3中。研究意義:這些數據表明H2能增強線粒體的氧化磷酸化活性,提高細胞的能量代謝水平,這可能是觸發后續適應性反應的初始事件。

3. 氧化應激指標:包括線粒體硫醇水平(使用MitoTracker Red)、總谷胱甘肽和還原型谷胱甘肽水平、超氧化物水平(使用MitoSOX Red)、細胞ROS水平(使用DCFDA)。數據展示在Figure 4中。研究意義:結果表明H2處理導致了還原型谷胱甘肽的消耗和超氧化物水平的輕度升高,表明H2誘導了一種輕度的氧化應激。這種"良性應激"是觸發興奮效應的重要信號。

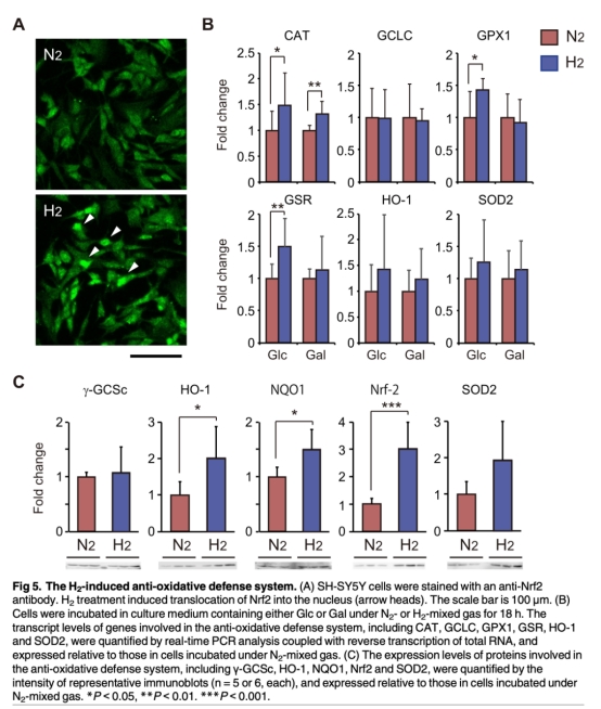
4. 抗氧化防御系統激活指標:包括Nrf2的核轉位(免疫熒光)、抗氧化酶(CAT, GPX1, GSR, HO-1, NQO1等)的mRNA(實時定量PCR)和蛋白(Western blot)表達水平。數據展示在Figure 5中。研究意義:這直接證明了H2預處理能激活Nrf2信號通路,上調多種抗氧化酶的表達,從而建立起更強的細胞防御體系,以應對后續更強烈的氧化應激挑戰。

5. 線粒體DNA拷貝數:通過實時定量PCR測量。數據展示在Figure 3D中。研究意義:該數據表明H2增強的線粒體功能并非通過增加線粒體數量實現,而是通過提高單個線粒體的活性。
結論
本研究得出的主要結論是:分子氫通過誘導"線粒體興奮效應"來保護SH-SY5Y細胞免受氧化應激誘導的死亡。1. H2預處理(而非事后處理)能有效保護細胞,表明其作用機制是誘導適應性反應而非直接清除自由基。2. H2通過增強線粒體氧化磷酸化活性,提高膜電位和ATP產量,從而引發一種輕度的氧化應激(表現為GSH消耗和超氧化物輕度增加)。3. 這種輕度氧化應激作為激活信號,觸發了Nrf2介導的抗氧化防御通路的上調,使細胞對后續更強烈的H2O2攻擊產生抵抗力。因此,H2不僅是一個選擇性抗氧化劑,更是一個線粒體興奮效應劑。
使用丹麥Unisense電極測量數據的研究意義
在本文中,使用丹麥Unisense公司特定的H2和O2微傳感器監測細胞培養基中的氣體濃度具有關鍵的研究意義。這些電極被用于實時監測在特定混合氣體(50% H2或對照氣體)環境下培養的細胞培養基中的實際溶解濃度。研究意義在于:1. 精確控制實驗條件:通過Unisense電極的測量,研究人員確認在H2混合氣體環境下,培養基中的H2濃度穩定維持在390±40 μM,而兩種氣體環境下的O2濃度均穩定在120±10 μM(見Figure 1B)。這確保了實驗處理的精確性和可重復性,排除了因O2濃度波動(其本身會強烈影響細胞信號和命運)對實驗結果造成混淆的可能性。2. 建立可靠的體外模型:精確的濃度測量使得體外細胞實驗的條件能夠與體內研究(如吸入低濃度H2氣體)進行更有意義的關聯和比較,為機制研究提供了可靠的基礎。3. 驗證處理有效性:直接測量培養基中的溶解H2濃度,證實了細胞確實暴露于有效濃度的H2中,從而將觀察到的生物學效應(線粒體激活、應激反應等)與H2處理明確關聯起來??傊?,丹麥Unisense電極的應用為本研究提供了高精度的氣體濃度定量數據,是確保實驗嚴謹性、可靠性和結果解讀準確性的核心技術支撐,為揭示H2通過mitohormesis機制發揮保護作用提供了堅實的實驗基礎。