熱線:021-66110810,66110819
手機:13564362870

熱線:021-66110810,66110819
手機:13564362870
An orphan cbb3-type cytochrome oxidase subunit supports Pseudomonas aeruginosa biofilm growth and virulence
一種孤兒型cbb3型細胞色素氧化酶亞基支持銅綠假單胞菌生物膜生長和毒力
來源:eLife, Volume 6, 2017, Article e30205
《eLife》(《伊萊夫》),第6卷,2017年,文章編號e30205
摘要
這篇論文的摘要討論了缺氧作為細菌在宿主關聯中常見的挑戰,特別是在形成密集群落(生物膜)時。cbb3型細胞色素c氧化酶因其高氧親和力而與細菌致病性相關。假單胞菌不尋常地含有多個完整和部分(即“孤兒”)的cbb3型氧化酶操作子。研究描述了孤兒催化亞基CcoN4在機會致病菌銅綠假單胞菌PA14的菌落生物膜發育和呼吸中的獨特作用。CcoN4有助于吩嗪(支持生物膜中細胞氧化還原平衡的抗生素)的還原,并在線蟲感染模型中貢獻于毒力。這些結果強調了菌落生物膜模型與致病性的相關性,并突顯了cbb3型氧化酶作為治療靶點的潛力。
研究目的
本研究旨在調查銅綠假單胞菌中多個cbb3型細胞色素氧化酶亞基的功能,特別是孤兒亞基CcoN4在生物膜生長和毒力中的作用。研究目的是確定CcoN4如何緩解缺氧誘導的耐藥性,并支持生物膜環境中的代謝電子流動,從而提高對銅綠假單胞菌致病機制的理解。
研究思路
研究思路包括結合計算分析、體外實驗和體內模型。首先,通過基因組數據庫(如EggNOG)分析細菌中cco基因的分布和孤兒亞基的存在。然后,使用銅綠假單胞菌PA14菌株,構建一系列基因敲除突變體(如缺失CcoN1、CcoN2、CcoN4等),并在菌落生物膜模型和液體培養中評估這些突變體的表型。通過氧敏感微電極(丹麥Unisense電極)測量生物膜中的氧濃度和氧化還原電位變化,應用擴散方程模型計算氧消耗率。同時,進行競爭實驗、基因表達分析和毒力測試(如線蟲感染模型),以驗證CcoN4在生物膜特定環境中的功能。研究還利用啟動子報告系統分析不同cco操作子的表達模式,從而 linking亞基功能與生物膜微環境。
測量的數據及研究意義
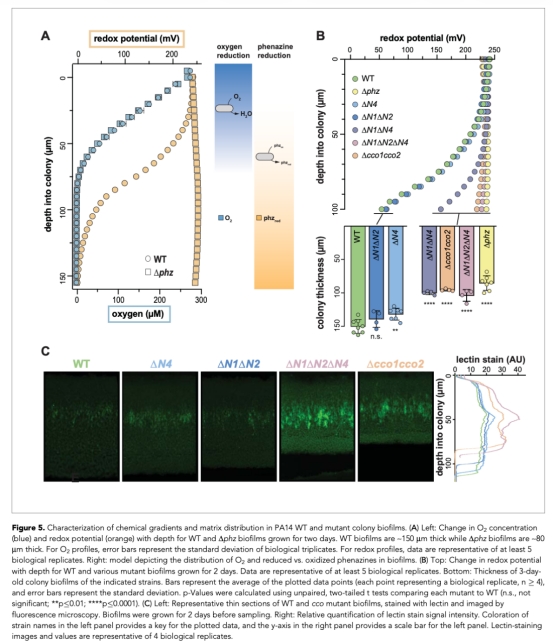
1 氧濃度深度剖面數據:使用Unisense氧微電極測量生物膜不同深度的氧濃度,生成氧梯度剖面(來自Figure 1D、Figure 3D、Figure 5A)。這些數據的研究意義在于量化生物膜內的缺氧程度,揭示氧梯度如何影響細胞代謝,并證實CcoN4在緩解缺氧中的作用,為理解生物膜特異性呼吸提供直接證據。



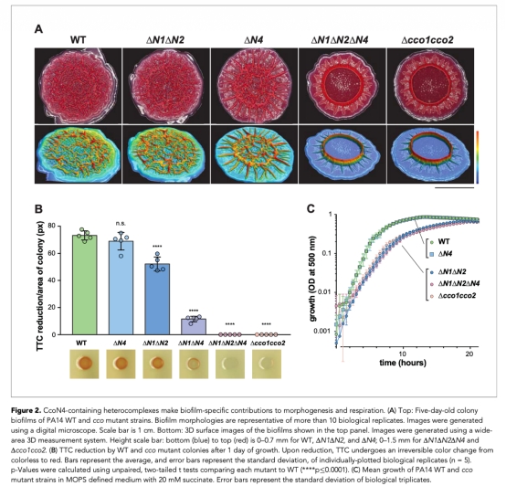
2 生物膜形態和厚度數據:通過菌落形態 assay 和薄層切片測量生物膜高度和結構變化(來自Figure 2A、Figure 3C)。研究意義在于顯示CcoN4缺失導致生物膜形態異常(如提前皺褶),表明CcoN4對維持生物膜結構完整性至關重要,并關聯到氧化還原平衡。

3 競爭適應度數據:通過共培養實驗測量突變體與野生型在生物膜中的生存率(來自Figure 3A、3B)。研究意義在于證明CcoN4缺失突變體在生物膜中處于劣勢,特別是在缺氧區域,突顯CcoN4在生物膜競爭中的關鍵角色。
4 氧化還原電位數據:使用Unisense鉑微電極測量生物膜深度剖面中的氧化還原電位,評估吩嗪還原活性(來自Figure 5B)。研究意義在于揭示CcoN4參與吩嗪介導的電子傳遞,幫助細胞在缺氧條件下維持氧化還原穩態,并解釋CcoN4如何減輕缺氧誘導的耐藥性。
5 基因表達數據:通過GFP報告系統檢測不同cco操作子在生物膜中的表達模式(來自Figure 4)。研究意義在于顯示ccoN4在生物膜全深度表達,而cco2在缺氧區誘導,表明亞基功能分區化,適應生物膜微環境變化。

6 毒力數據:通過線蟲慢殺模型評估突變體的致病性(來自Figure 6)。研究意義在于證實CcoN4貢獻于銅綠假單胞菌的體內毒力, linking生物膜代謝適應性與宿主感染結局。

結論
1 CcoN4孤兒亞基是銅綠假單胞菌生物膜生長和毒力的關鍵因子,通過支持氧還原和吩嗪介導的電子傳遞來緩解缺氧應激。
2 在生物膜環境中,CcoN4與其它cbb3型氧化酶亞基(如CcoN1和CcoN2)功能冗余,但CcoN4在缺氧條件下作用突出,缺失導致生物膜結構破壞和適應度下降。
3 CcoN4貢獻于吩嗪還原,增強生物膜中氧化還原平衡,其作用獨立于氰化物抗性,突顯了cbb3型氧化酶作為抗菌靶點的潛力。
使用丹麥Unisense電極測量數據的研究意義
使用丹麥Unisense電極測量的氧濃度和氧化還原電位數據具有關鍵研究意義,因為這些微電極提供了高時空分辨率的實時量化,能夠精確監測生物膜微環境中的物理化學變化。Unisense氧電極通過克拉克型傳感器生成與氧濃度成正比的電流,允許測量生物膜深度剖面(如Figure 1D和5A),從而通過擴散模型計算局部氧消耗率,直接評估能量代謝變化。研究意義包括:首先,電極的高靈敏度(可檢測微摩爾級變化)使研究人員能夠識別生物膜中的缺氧梯度,并關聯CcoN4功能與氧可用性,證實缺氧是生物膜中心壞死的主要驅動因素。其次,氧化還原電極測量(如Figure 5B)揭示了吩嗪還原動態,表明CcoN4參與細胞外電子傳遞,這對于理解生物膜特異性代謝網絡至關重要。這些數據不僅驗證了計算模型,還為開發針對缺氧微環境的療法提供了實證基礎。Unisense電極的應用增強了實驗的可靠性,使研究能夠將物理測量與生物學表型直接鏈接,推動了微生物生物膜能量代謝的研究前沿。