熱線:021-66110810,66110819
手機:13564362870

熱線:021-66110810,66110819
手機:13564362870
O2-generating MnO2 nanoparticles for enhanced photodynamic therapy of bladder cancer by ameliorating hypoxia
產氧MnO2納米顆粒通過改善缺氧增強膀胱癌光動力治療
來源: Theranostics, Volume: 8, Issue: 4, Year: 2018, Pages: 990-1004
《治療診斷學》,卷號:8,期號:4,年份:2018年,頁碼:990-1004
摘要
摘要部分闡述了光動力治療(PDT)是一種新興的癌癥治療方法,但腫瘤缺氧限制了其在膀胱癌治療中的應用。為了解決這一問題,研究制備了產氧的HSA-MnO2-Ce6 NPs(人血清 albumin 包覆的MnO2納米顆粒結合氯in e6),以克服腫瘤缺氧并增強PDT效果。方法包括NPs的制備、體外和體內氧氣生成測試、原位膀胱癌模型建立、雙模態成像展示以及治療效果評估。結果顯示,NPs在體外與內源性H2O2反應時能高效生成氧氣,在660 nm激光照射下,使用HSA-MnO2-Ce6 NPs比HSA-Ce6 NPs的singlet氧生成增加兩倍。體外細胞活力實驗表明NPs本身無毒,但能顯著增強PDT對膀胱癌細胞的殺傷效果。體內近紅外熒光和磁共振成像顯示NPs具有良好的膀胱腫瘤靶向性,注射NPs后原位膀胱癌的氧氣含量增加3.5倍。基于優異的腫瘤靶向性和低毒性,NPs用于PDT治療原位膀胱癌,顯示出顯著改善的治療效果和小鼠生存期延長。結論是HSA-MnO2-Ce6 NPs在膀胱癌光動力消融中具有巨大潛力,并提供了一種克服腫瘤缺氧的新治療策略。
研究目的
研究目的是解決光動力治療(PDT)在膀胱癌治療中因腫瘤缺氧而效果不佳的問題,通過開發一種能原位生成氧氣的納米顆粒(HSA-MnO2-Ce6 NPs)來改善腫瘤微環境中的缺氧狀態,從而增強PDT的療效,并評估其在體外和體內的效果。
研究思路
研究思路基于制備HSA-MnO2-Ce6 NPs,利用MnO2與腫瘤中過表達的H2O2反應生成氧氣,緩解缺氧。研究包括納米顆粒的合成與表征、體外氧氣和singlet氧生成測試、細胞實驗評估PDT效果、建立原位膀胱癌小鼠模型、進行體內成像(近紅外熒光和磁共振)以驗證腫瘤靶向性、測量腫瘤氧氣變化,并最終通過治療實驗評估NPs對腫瘤生長和小鼠生存期的影響。整個流程旨在驗證NPs通過改善缺氧來增強PDT的機制和效果。
測量的數據及研究意義
1 來自圖2a:HSA-MnO2-Ce6 NPs在體外與100μM和500μM H2O2反應時氧氣生成量增加,反應時間越長或H2O2濃度越高,氧氣生成越多。研究意義是直接證明NPs能有效催化H2O2分解生成氧氣,為緩解腫瘤缺氧提供基礎。

2 來自圖2b:在pH 6.5和7.4條件下,NPs與H2O2反應生成氧氣的速率不同,pH 6.5時更快。研究意義是顯示NPs在腫瘤酸性微環境中具有更高的氧氣生成效率,增強其適用性。
3 來自圖2c:在H2O2存在下,HSA-MnO2-Ce6 NPs在激光照射下singlet氧生成比HSA-Ce6 NPs增加兩倍。研究意義是證實氧氣生成能顯著提升PDT的關鍵效應分子singlet氧的產量,從而增強治療效果。
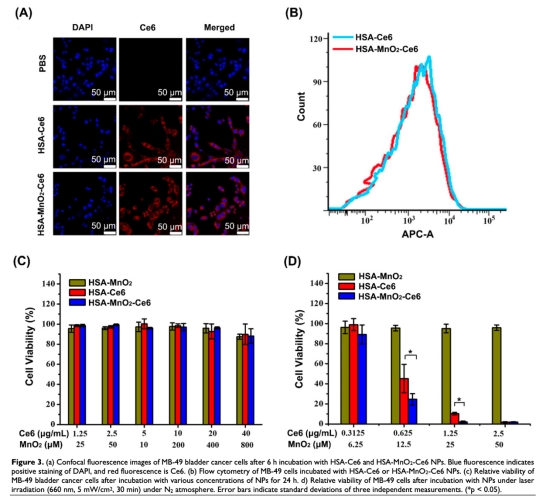
4 來自圖3c和3d:細胞活力實驗顯示,NPs本身無毒性,但在激光照射下,HSA-MnO2-Ce6 NPs比HSA-Ce6 NPs更能降低膀胱癌細胞活力。研究意義是證明NPs通過改善缺氧增強了PDT的細胞殺傷作用,且安全性高。

5 來自圖4a和4c:體內近紅外熒光成像顯示NPs在膀胱癌區域有顯著積累,而在正常膀胱中積累較少。研究意義是證實NPs具有優異的腫瘤靶向性,有利于精準治療。

6 來自圖5a和5b:磁共振成像顯示注射NPs后膀胱癌區域的T1信號增強,且在pH 6.5時信號更強。研究意義是表明NPs能作為MRI對比劑,用于腫瘤診斷和治療監測。

7 來自圖6a和6b:使用氧氣微傳感器測量腫瘤氧氣含量,注射NPs后氧氣濃度從12μM增加到55μM(4小時)和53μM(24小時),增加約3.5倍。研究意義是直接證明NPs在體內能有效改善腫瘤缺氧狀態。

8 來自圖6c和6d:缺氧探針染色顯示NPs處理后的腫瘤缺氧區域減少。研究意義是視覺驗證NPs能緩解腫瘤缺氧,為PDT創造有利條件。
9 來自圖7a和7c:治療實驗顯示,HSA-MnO2-Ce6 NPs加激光照射組腫瘤體積顯著減小,HE染色顯示腫瘤壞死增加。研究意義是證明NPs增強的PDT能有效抑制腫瘤生長。

10 來自圖8:生存分析顯示HSA-MnO2-Ce6 NPs加激光照射組小鼠生存期延長。研究意義是表明NPs治療具有長期益處,能提高生存率。

11 來自圖9:體重和血液指標無顯著變化,器官HE染色無病變。研究意義是證實NPs在體內具有良好的生物相容性和安全性。

結論
結論是HSA-MnO2-Ce6 NPs能有效生成氧氣,改善腫瘤缺氧,增強光動力治療效果。它們在體外和體內均顯示出優異的氧氣生成能力、腫瘤靶向性和安全性,能顯著抑制膀胱癌生長并延長小鼠生存期。研究提供了一種通過納米材料克服腫瘤缺氧的新策略,對PDT在膀胱癌及其他缺氧腫瘤的治療中具有廣泛適用性。
使用丹麥Unisense電極測量數據的研究意義
使用丹麥Unisense電極(O2 Microsensor)測量腫瘤氧氣數據的研究意義在于提供了高精度、實時的原位氧氣濃度監測,直接量化NPs對腫瘤缺氧的改善效果。在研究中,電極數據顯示注射HSA-MnO2-Ce6 NPs后,膀胱癌組織的氧氣濃度從12μM顯著增加到55μM(4小時)和53μM(24小時),增加約3.5倍,這證實了NPs能持續生成氧氣并緩解缺氧。這種測量避免了間接推斷,增強了數據的可靠性和說服力,為NPs的機制研究提供了關鍵證據。Unisense電極的高靈敏度允許檢測細微的氧氣變化,強化了NPs作為缺氧調節劑的驗證,并支持其在高臨床轉化潛力中的價值,為優化PDT策略提供了直接依據。