熱線:021-66110810,66110819
手機:13564362870

熱線:021-66110810,66110819
手機:13564362870
The choroid plexus sodium-bicarbonate cotransporter NBCe2 regulates mouse cerebrospinal fluid pH
脈絡叢鈉-碳酸氫鹽共轉運體NBCe2調節小鼠腦脊液pH
來源:The Journal of Physiology, Volume 596, Issue 19, 2018, Pages 4709-4728
《生理學雜志》,第596卷第19期,2018年,第4709-4728頁
摘要
摘要闡述了研究假設脈絡叢上皮(CPE)通過擠出酸堿當量來調節腦脊液(CSF)pH,從而維持正常腦功能。研究通過確定電致性鈉-碳酸氫鹽共轉運體NBCe2對CSF pH調節的貢獻來檢驗這一假設。研究生成并驗證了新型NBCe2(Slc4a5)敲除(KO)小鼠。與對照小鼠相比,NBCe2 KO小鼠CPE細胞在細胞內堿化后的堿擠出率降低了77%。在高碳酸血癥誘導的酸中毒期間,NBCe2 KO小鼠和CPE靶向NBCe2 siRNA敲低小鼠的CSF pH恢復分別減少了約85%和90%。NBCe2 KO不影響基線呼吸頻率或潮氣量,且NBCe2 KO和野生型(WT)小鼠對5% CO2暴露的呼吸反應相似。NBCe2 KO小鼠在藥理學或加熱誘導的癲癇發作發展中未受到保護。總之,通過證明NBCe2在高碳酸血癥誘導的酸中毒后對正常CSF pH恢復是必需的,研究確立了CPE參與CSF pH調節的概念。
研究目的
研究目的是測試CPE介導的CSF pH調節的假設,通過確定NBCe2在酸中毒期間對CSF pH恢復的貢獻,探究其在腦酸堿平衡調節中的分子機制。
研究思路
研究思路包括生成新型NBCe2敲除小鼠模型,使用Cre-Lox系統實現靶向刪除(針對第13外顯子)。通過體外實驗測量CPE細胞的細胞內pH恢復速率(使用SNARF和BCECF熒光染料),評估堿擠出能力。通過體內實驗,使用丹麥Unisense電極連續記錄側腦室CSF pH,監測高碳酸血癥(5% CO2吸入)誘導的酸中毒及恢復過程。采用siRNA敲低(KD)技術特異性靶向CPE的NBCe2表達以驗證特異性。通過呼吸測量(氣壓法)和血液氣體分析評估全身呼吸反應和酸堿狀態。通過藥理學(戊四氮)和熱誘導實驗評估癲癇易感性。使用免疫印跡、免疫組化和qPCR驗證蛋白表達和基因敲除效率。
測量的數據及研究意義
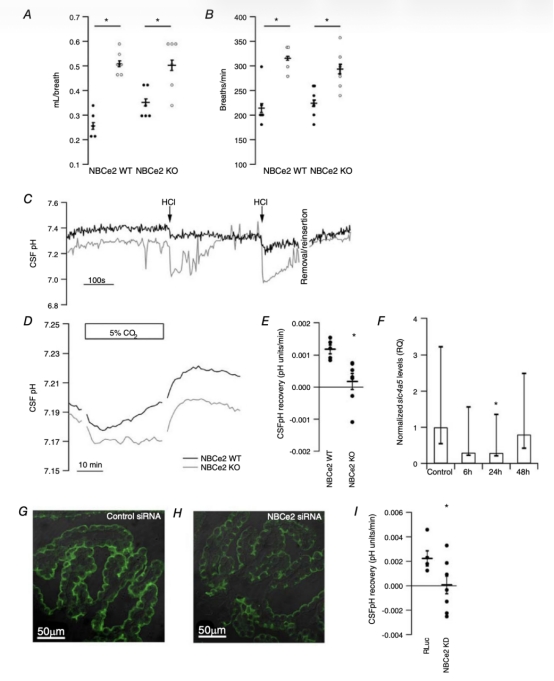
1 堿擠出率數據:來自圖6,顯示NBCe2 KO小鼠CPE細胞在細胞內堿化后堿擠出率降低77%。研究意義是直接證明NBCe2在CPE細胞堿擠出中的關鍵作用,支持其作為堿擠出器的功能。



2 CSF pH恢復數據:來自圖7,顯示NBCe2 KO和KD小鼠在高碳酸血癥期間CSF pH恢復減少85-90%。研究意義是證實NBCe2在體內酸中毒后CSF pH恢復中的必要性,揭示其在腦酸堿平衡中的核心作用。



3 呼吸參數數據:來自圖7A-B,顯示NBCe2 KO小鼠基線呼吸和5% CO2暴露下的呼吸反應與WT無差異。研究意義是排除全身呼吸代償差異對CSF pH結果的影響,突出NBCe2的局部作用。
4 血液氣體數據,顯示NBCe2 KO小鼠動脈PCO2和標準HCO3-降低。研究意義表明KO小鼠存在代償性酸堿紊亂,反映長期NBCe2缺失的全身效應。
5 癲癇易感性數據:來自圖8,顯示NBCe2 KO小鼠在戊四氮或熱誘導癲癇中未受保護。研究意義是表明NBCe2缺失不改變癲癇閾值,提示其可能不直接參與癲癇相關的pH急變調節。

6 蛋白表達和定位數據:來自圖3-5,顯示NBCe2 KO不影響其他關鍵轉運蛋白(如Na+,K+-ATPase、AQP1、NKCC1、AE2、Ncbe)的表達和定位。研究意義是確認KO模型的特異性,表型非由其他蛋白紊亂引起。



結論
1 NBCe2是CPE細胞的主要堿擠出器,對細胞內堿化后的堿擠出至關重要,缺失導致堿擠出率顯著降低。
2 NBCe2是體內高碳酸血癥誘導酸中毒后CSF pH恢復的必要因素,缺失使pH恢復大幅減少,證明CPE通過NBCe2調節CSF pH。
3 NBCe2缺失不影響基線呼吸或對高碳酸血癥的呼吸反應,但導致代償性血液酸堿參數改變,表明其全身長期效應。
4 NBCe2缺失不提供抗癲癇保護,提示其在癲癇相關pH急變中可能非關鍵角色。
使用丹麥Unisense電極測量數據的研究意義
使用丹麥Unisense電極(如玻璃微電極和光學pH微傳感器)進行CSF pH連續測量具有重要研究意義。該電極提供高精度、實時監測(每2-3秒一個數據點),能可靠捕捉CSF pH的動態變化,如HCl注射或高碳酸血癥引起的快速pH變化(圖7C-D)。研究意義在于:首先,它允許直接、原位監測腦室pH,避免了采樣干擾,真實反映生理條件下的pH調節過程;其次,高靈敏度能檢測微小pH變化(如0.01 pH單位),從而準確量化恢復速率,揭示NBCe2缺失導致的恢復缺陷;最后,結合校準技術(多點或單點校準),電極數據確保可靠性,為體內表型驗證提供關鍵工具。這種技術增強了實驗的時空分辨率,是理解腦酸堿平衡動態調節不可或缺的手段。