熱線:021-66110810,66110819
手機:13564362870

熱線:021-66110810,66110819
手機:13564362870
Starvation-amplified CO generation for enhanced cancer therapy via an erythrocyte membrane-biomimetic gas nanofactory
通過紅細胞膜仿生氣體納米工廠實現饑餓放大的一氧化碳生成用于增強癌癥治療
來源:Acta Biomaterialia, volume 92, 2019,pages 241-253
《生物材料學報》,第92卷,2019年,頁碼241-253
摘要
這篇論文研究了一種紅細胞膜仿生的氣體納米工廠(MGP@RBC)用于增強癌癥治療。摘要指出,一氧化碳(CO)氣體療法是一種有前景的癌癥治療策略,但面臨原位觸發和高效遞送的挑戰。該研究將葡萄糖氧化酶(GOx)和CO供體(Mn2(CO)10)封裝在PLGA聚合物中,并用紅細胞膜包裹,形成仿生納米工廠。紅細胞膜延長了血液循環時間,增加腫瘤積累。在腫瘤部位,GOx催化葡萄糖產生過氧化氫(H2O2),觸發CO釋放,導致線粒體功能障礙和癌細胞凋亡,同時消耗葡萄糖餓死腫瘤細胞。體外和體內實驗表明,該納米工廠通過協同能量饑餓和CO氣體療法有效抑制腫瘤生長。
研究目的
研究目的是開發一種能原位放大CO生成的仿生氣體納米工廠,解決CO治療中遞送效率低和系統性毒性問題,通過結合能量饑餓療法和氣體療法增強癌癥治療效果。
研究思路
研究思路是構建紅細胞膜包裹的納米顆粒(MGP@RBC),核心封裝GOx和MnCO。通過表征納米顆粒的物理化學性質,評估其cascade反應(葡萄糖催化產生H2O2并觸發CO釋放)。進行體外實驗測試細胞攝取、毒性、線粒體功能影響和凋亡機制。在體內評估藥代動力學、腫瘤積累、抗腫瘤效果和生物安全性,驗證協同治療機制。
測量的數據及研究意義
1 納米顆粒表征數據來自圖2,包括TEM圖像、尺寸分布和zeta電位。研究意義是證實紅細胞膜成功包裹,形成核心-殼結構,提高穩定性和免疫逃避能力,為體內應用奠定基礎。

2 Cascade反應數據來自圖3,包括氧氣消耗、H2O2生成和CO釋放。研究意義是驗證GOx催化葡萄糖產H2O2,并觸發MnCO釋放CO,實現原位放大氣體生成,確保治療特異性。

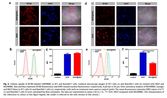
3 細胞攝取數據來自圖4,包括癌細胞和巨噬細胞的熒光成像和流式細胞術。研究意義是顯示紅細胞膜減少巨噬細胞攝取,延長血液循環,同時維持癌細胞有效內化,增強腫瘤靶向。

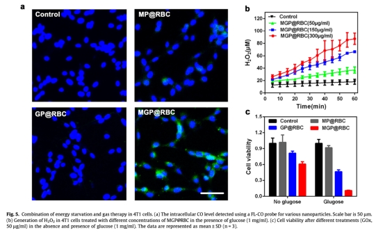
4 細胞毒性和機制數據來自圖5和圖6,包括CO生成、H2O2水平、細胞活力和線粒體膜電位。研究意義是證明協同作用顯著抑制細胞增殖,誘導線粒體功能障礙和凋亡,明確治療機制。


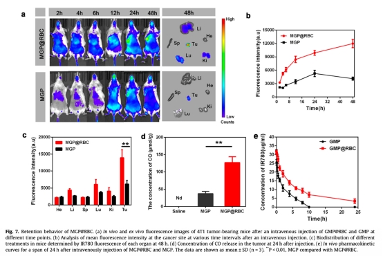
5 體內分布和藥代動力學數據來自圖7,包括熒光成像和血液清除曲線。研究意義是顯示紅細胞膜增強腫瘤積累和滯留,延長半衰期,提高治療效率。

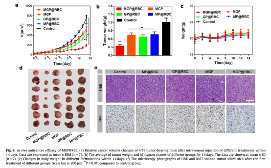
6 抗腫瘤效果數據來自圖8,包括腫瘤體積、重量和組織學分析。研究意義是證實MGP@RBC有效抑制腫瘤生長,減少增殖標志物Ki67,增加凋亡標志物Bax,驗證協同療效。

7 生物安全性數據來自圖9和圖10,包括器官H&E染色、血糖水平和血液參數。研究意義是表明納米工廠無顯著毒性,不影響正常生理功能,保障臨床轉化潛力。


結論
論文得出結論,紅細胞膜仿生氣體納米工廠能有效放大腫瘤內CO生成,通過協同能量饑餓和氣體療法顯著抑制腫瘤生長。納米工廠具有良好靶向性、穩定性和生物安全性,為CO氣體治療提供了一種高效、安全的遞送策略,具有臨床轉化前景。
使用丹麥Unisense電極測量數據的研究意義
使用丹麥Unisense氧氣微傳感器測量的數據是氧氣濃度變化(圖3b),用于量化GOx催化葡萄糖消耗氧氣的過程。研究意義在于精確監測納米工廠的催化活性,驗證其在腫瘤微環境中通過耗氧促進H2O2生成的能力。這種實時、準確的氧氣測量確保cascade反應的有效性,為CO釋放提供關鍵觸發信號,強調納米工廠在可控氣體治療中的功能可靠性,支持機制研究的嚴謹性。