熱線:021-66110810,66110819
手機:13564362870

熱線:021-66110810,66110819
手機:13564362870
Perfluorocarbon regulates the intratumoural environment to enhance hypoxia-based agent efficacy
全氟碳通過調節腫瘤內環境以增強缺氧基藥物療效
來源:Nature Communications, Volume 10, 2019, Article number 1580
《自然通訊》第10卷,2019年,文章編號1580
摘要
這篇論文摘要闡述了全氟碳納米粒子(PNPs)能夠創建持久、可滲透和缺氧的腫瘤微環境,從而確保缺氧基藥物(HBAs)如厭氧細菌和生物還原前藥的遞送和激活。PNPs通過增加腫瘤滲透性和增強缺氧,同時抑制腫瘤內氧氣再灌注,促進HBA積累超過24小時。研究顯示,全氟碳材料有潛力重新點燃缺氧基藥物的臨床研究。
研究目的
本研究旨在探索全氟碳納米粒子(PNPs)如何通過調節腫瘤微環境來增強缺氧基藥物(HBAs)的療效,解決HBAs在臨床應用中因腫瘤滲透性差和缺氧不足而失敗的問題。具體目標是驗證PNPs能否同時提高腫瘤滲透性和維持長期缺氧,從而優化HBAs的遞送和激活。
研究思路
研究思路首先制備全氟碳納米粒子(PNPs),通過超聲乳化法將全氟三丁胺(PFTBA)與近紅外光敏劑IR780負載的人血清 albumin(HSA)結合,形成均勻的球形納米粒子。然后,在體外評估PNPs的氧氣吸收和消耗能力,使用氧氣微電極監測溶解氧變化。在體內,通過小鼠腫瘤模型(CT26結腸癌),測試PNPs對腫瘤滲透性(使用Evans blue作為探針)和缺氧狀態(通過氧氣微電極和免疫組化染色)的影響。進一步,將PNPs與兩種典型HBAs(tirapazamine, TPZ 和 Salmonella VNP20009)結合,評估其協同抗腫瘤效果,包括腫瘤生長抑制、細胞凋亡和細菌分布。整個研究通過多組對照(如ONPs、NPs)確保數據可靠性。
測量的數據及研究意義
1. PNPs的制備和表征數據:包括尺寸(約160 nm)、穩定性和氧氣吸收能力。研究意義:確認PNPs的物理化學性質,如單分散性和長期穩定性,以及其強大的氧氣吸收和消耗能力,為后續體內外實驗提供基礎支持,確保PNPs能有效調節氧氣水平。
2. 體內腫瘤滲透性增強數據:通過Evans blue積累測量,顯示PNPs處理組腫瘤中Evans blue積累顯著增加(Fig. 2a, b, c)。研究意義:證明PNPs能提高腫瘤血管滲透性,改善藥物(如HBAs)的腫瘤內遞送,克服腫瘤組織屏障,增強治療效果。

3. 體內缺氧監測數據:使用氧氣微電極測量腫瘤內溶解氧(DO)變化,顯示PNPs處理組DO水平降低80%,而對照組僅降低40%(Fig. 2d, e, f)。研究意義:直接驗證PNPs能有效創建和維持腫瘤缺氧環境,為HBAs的激活提供必要條件,并顯示其持久性(超過24小時)。
4. 激光照射后PNPs對滲透性和缺氧的長期影響數據:包括Evans blue積累增加、DO水平持續下降以及HIF-1α和pimonidazole染色增強(Fig. 3a, b, c, d, e, f, g, h, i)。研究意義:表明PNPs在激光照射后能通過光動力療法(PDT)進一步增強腫瘤滲透性和缺氧,并維持這種狀態長達24小時,確保HBAs有足夠時間積累和發揮作用。

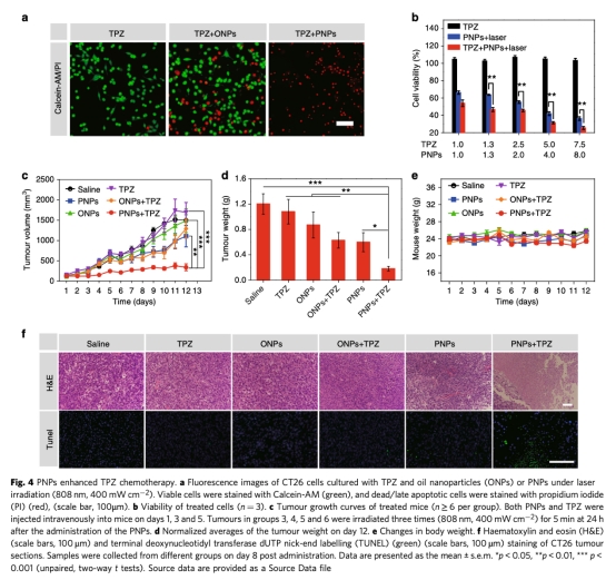
5. PNPs增強TPZ化療數據:體外細胞毒性實驗顯示PNPs加TPZ組細胞死亡顯著增加(Fig. 4a, b);體內腫瘤生長抑制實驗顯示PNPs加TPZ組腫瘤完全抑制(Fig. 4c, d, e, f)。研究意義:證實PNPs能顯著提高TPZ的療效,通過創建缺氧環境激活TPZ的生物還原毒性,而不引起額外毒性,為臨床組合治療提供依據。

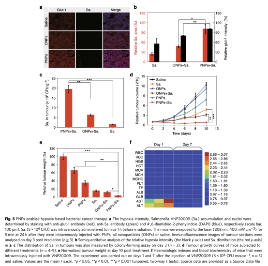
6. PNPs增強細菌癌癥療法數據:Salmonella分布實驗顯示PNPs處理組細菌在腫瘤內積累增加12.7倍(Fig. 5a, b, c);腫瘤生長曲線顯示PNPs加Salmonella組腫瘤抑制最顯著(Fig. 5d, e, f)。研究意義:證明PNPs能改善厭氧細菌在腫瘤內的分布和增殖,增強其抗腫瘤活性,同時安全性評估顯示細菌治療可行,為細菌療法的新策略提供支持。

結論
1. 全氟碳納米粒子(PNPs)能有效增加腫瘤滲透性和創建長期缺氧環境,通過抑制氧氣再灌注和增強藥物積累,顯著改善缺氧基藥物(HBAs)如tirapazamine和Salmonella的療效。
2. PNPs與光動力療法結合能進一步維持缺氧狀態超過24小時,確保HBAs有足夠時間進行遞送和激活,而不影響其抗腫瘤活性。
3. 研究證實全氟碳材料具有臨床轉化潛力,能為缺氧基藥物的治療提供新平臺,解決當前臨床失敗的問題。
使用丹麥Unisense電極測量數據的研究意義
使用丹麥Unisense氧氣微電極測量的數據在本研究中具有關鍵的研究意義。該電極用于實時、定量監測腫瘤內溶解氧(DO)變化,提供高精度和高靈敏度的氧氣水平數據。在實驗中,電極直接插入腫瘤組織,測量PNPs處理后的DO動態變化,顯示PNPs能快速降低DO水平并維持缺氧狀態(如Fig. 2d和Fig. 3d,e)。這種測量不僅驗證了PNPs的氧氣吸收和消耗能力,還確認了其創建持久缺氧環境的效果,為PNPs機制提供了直接證據。電極的快速響應時間(秒級)允許捕獲瞬時變化,如激光照射后的氧氣消耗,增強了數據的可靠性。此外,電極數據與免疫組化結果(如HIF-1α染色)相關,強化了缺氧的生物學意義??傊?,Unisense電極的應用使研究能夠精確量化腫瘤微環境變化,為PNPs的療效評估提供了堅實的技術基礎,推動了缺氧基治療策略的發展。