熱線:021-66110810,66110819
手機:13564362870

熱線:021-66110810,66110819
手機:13564362870
Hydrogen-rich Saline Alleviated the Hyperpathia and Microglia Activation via Autophagy Mediated Inflammasome Inactivation in Neuropathic Pain Rats
富氫鹽水通過自噬介導的炎癥小體失活緩解神經病理性疼痛大鼠的痛覺過敏和小膠質細胞激活
來源:Neuroscience, Volume 421, 2019, Pages 17-30
《神經科學》第421卷,2019年,第17-30頁
摘要:
這篇論文的摘要闡述了神經病理性疼痛是脊髓神經損傷后的并發癥,炎癥小體被識別為觸發神經病理性疼痛中的炎癥關鍵因子。自噬參與神經病理性疼痛過程,并能調節炎癥小體激活。先前研究表明氫對神經病理性疼痛有保護作用。因此,本研究聚焦于自噬和炎癥小體的機制,探討氫如何通過此機制緩解神經病理性疼痛誘導的痛覺過敏。結果顯示,神經病理性疼痛刺激脊髓小膠質細胞中炎癥小體NLRP3和自噬通路的激活。抑制NLRP3可減輕痛覺過敏,自噬缺失則會加劇炎癥小體活性和疼痛。氫能促進自噬相關蛋白表達,抑制炎癥小體NLRP3通路激活,從而緩解痛覺過敏。氫治療通過自噬介導的NLRP3失活發揮鎮痛作用。
研究目的:
本研究旨在探討氫鹽水治療對神經病理性疼痛的緩解作用,并闡明其分子機制,特別是通過調節自噬和炎癥小體NLRP3通路來影響小膠質細胞激活和疼痛行為。目的是驗證氫是否通過促進自噬來抑制炎癥小體激活,從而為神經病理性疼痛提供新的治療靶點。
研究思路:
研究思路首先利用大鼠脊髓神經結扎模型模擬神經病理性疼痛,通過行為學測試評估疼痛程度。然后,使用氫鹽水進行治療,并結合藥理學工具(如MCC950抑制NLRP3、Rapamycin誘導自噬、3-MA抑制自噬)進行干預。通過Western blot、免疫熒光和電鏡等技術,檢測脊髓組織中自噬相關蛋白(如LC3、Beclin1、P62)和炎癥小體通路蛋白(如NLRP3、ASC、caspase-1、IL-1β、IL-18)的表達及定位。同時,使用丹麥Unisense電極確保氫鹽水的濃度準確性。研究通過體內實驗驗證氫、自噬和炎癥小體之間的因果關系,并分析其在疼痛調控中的作用。
測量的數據及研究意義:
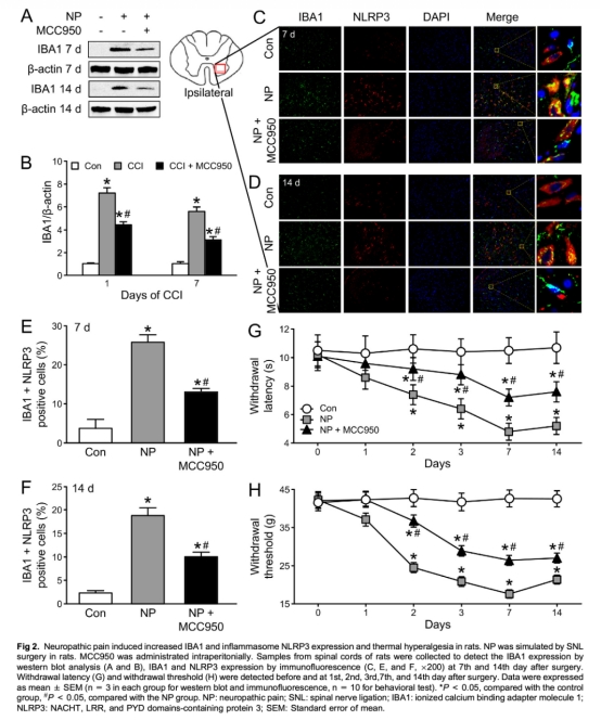
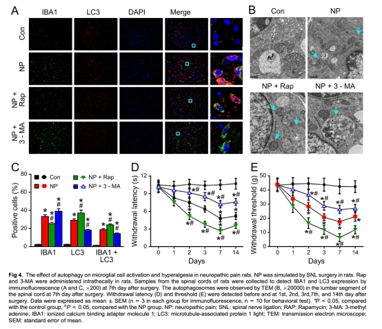
1. 行為學數據:測量大鼠的機械性 withdrawal threshold 和熱 withdrawal latency,用于評估機械性異常性疼痛和熱痛覺過敏程度。這些數據來自圖2G和2H、圖4D和4E、圖6F和6G。研究意義在于直接量化疼痛行為的變化,顯示氫治療和自噬/炎癥小體調節對疼痛的緩解效果,為療效提供行為學證據。



2. 蛋白表達數據:通過Western blot檢測自噬標志物(LC3、Beclin1、P62)和炎癥小體組分(NLRP3、ASC、caspase-1、IL-1β、IL-18)的表達水平。這些數據來自圖2A和2B、圖3、圖5、圖6A至6E。研究意義在于揭示分子機制,表明神經病理性疼痛激活自噬和炎癥小體通路,而氫能通過上調自噬抑制炎癥小體,為機制解釋提供生化依據。


3. 細胞水平數據:通過免疫熒光雙標檢測小膠質細胞標記IBA1與NLRP3或LC3的共定位,以及自噬體觀察 via 電鏡。這些數據來自圖2C、2E、2F、圖4A、4C、圖7、圖4B。研究意義在于可視化細胞事件,證實炎癥小體主要在小膠質細胞中激活,自噬參與調控,且氫能改變這些細胞反應,增強機制的可信度。


結論:
1. 神經病理性疼痛通過激活脊髓小膠質細胞中的炎癥小體NLRP3通路和自噬過程,導致痛覺過敏,抑制NLRP3或促進自噬均可緩解疼痛。
2. 氫鹽水治療能通過促進自噬(如增加LC3-II/LC3-I比率和Beclin1表達)來抑制炎癥小體激活(如降低NLRP3和ASC表達),從而減輕機械性異常性疼痛和熱痛覺過敏。
3. 自噬是氫發揮鎮痛作用的上游機制,因為自噬誘導劑能增強氫的效果,而自噬抑制劑則逆轉其作用,這表明氫-自噬-炎癥小體軸是神經病理性疼痛治療的關鍵通路。
使用丹麥Unisense電極測量數據的研究意義:
使用丹麥Unisense電極測量氫鹽水中的氫濃度(確保濃度超過0.6 mmol/L)具有重要的研究意義。首先,它保證了實驗的標準化和可重復性,因為氫濃度的準確性直接影響治療效果的可靠性,避免因劑量不一致引入的混淆變量。其次,這種高精度測量為氫的生物學效應提供了定量基礎,證實氫能在體內達到有效濃度,從而支持其保護作用的可信度。在實際應用中,Unisense電極的使用增強了實驗的嚴謹性,為氫治療在神經病理性疼痛中的轉化研究奠定了方法學基礎,未來可用于優化給藥方案和臨床前研究。