熱線:021-66110810,66110819
手機:13564362870

熱線:021-66110810,66110819
手機:13564362870
GPR4 signaling is essential for the promotion of acid-mediated angiogenic capacity of endothelial progenitor cells by activating STAT3/VEGFA pathway in patients with coronary artery disease
在冠狀動脈疾病患者中GPR4 信號傳導對于通過激活 STAT3 VEGFA 通路來促進內皮祖細胞酸介導的血管生成能力至關重要
來源:Ouyang et al. Stem Cell Research & Therapy (2021) 12:149
1. 摘要核心內容
本研究首次揭示GPR4信號缺失是導致冠狀動脈疾?。–AD)患者內皮祖細胞(EPCs)在酸性微環境中血管生成能力下降的關鍵機制。核心發現:
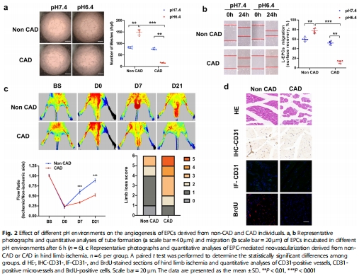
酸性環境雙刃劍效應:酸性刺激(pH 6.4)可增強健康人EPCs的血管生成能力,但抑制CAD患者EPCs功能(圖2a-b);

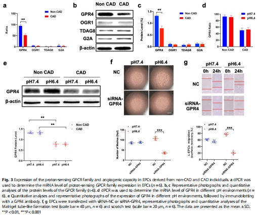
GPR4表達差異:GPR4是EPCs中表達最高的質子感應GPCR,其表達在CAD患者EPCs中顯著低于健康人(圖3d-e);

機制解析:GPR4通過激活STAT3磷酸化(p-STAT3)上調VEGFA表達,促進血管生成(圖5a-f);

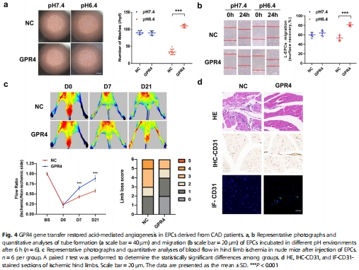
治療潛力:過表達GPR4可恢復CAD患者EPCs在酸性環境中的血管生成能力,該效應可被STAT3抑制劑阻斷(圖4, 圖6)。


2. 研究目的
探究酸性微環境對CAD患者與健康人EPCs血管生成能力的差異影響;
鑒定調控EPCs酸響應的關鍵質子感應受體(GPR4);
闡明GPR4下游信號通路(STAT3/VEGFA)的作用機制;
驗證GPR4作為CAD治療靶點的可行性。
3. 研究思路
臨床樣本→機制探索→基因干預→體內驗證:
臨床樣本分析:分離健康人(非CAD組)和CAD患者的EPCs,比較酸性環境(pH 6.4 vs 7.4)下血管生成能力(圖2);
關鍵靶點篩選:通過ddPCR和Western blot鑒定EPCs中高表達的質子感應GPCR(GPR4),并驗證其在CAD患者中的低表達(圖3);
基因干預實驗:
敲低GPR4:siRNA敲低健康人EPCs的GPR4,模擬CAD表型(血管生成能力↓,p-STAT3/VEGFA↓)(圖3f-g, 圖5c-d);
過表達GPR4:質粒轉染恢復CAD患者EPCs功能(圖4a-b);
信號通路驗證:STAT3抑制劑(NSC 74859)阻斷GPR4過表達對VEGFA的上調及血管生成促進作用(圖5e-f, 圖6);
體內模型驗證:小鼠后肢缺血模型證實GPR4過表達EPCs顯著改善血流恢復(圖4c-d, 圖6c)。
4. 關鍵數據及研究意義
(1)酸性環境下EPCs功能差異(圖2)
數據:
Matrigel成管實驗:酸性環境使健康人EPCs成管面積↑1.8倍,CAD患者↓40%(圖2a);
劃痕實驗:健康人EPCs遷移率↑50%,CAD患者↓30%(圖2b);
小鼠后肢缺血模型:健康人EPCs移植組血流恢復率↑60%(vs. CAD組)(圖2c)。
意義:首次揭示CAD患者EPCs喪失酸響應性,提示微環境感應機制缺陷。
(2)GPR4表達與功能(圖3)
數據:
ddPCR/Western blot:GPR4在EPCs的質子感應GPCR中表達最高(圖3a-c),CAD患者表達量↓50%(圖3d-e);
siRNA敲低:敲低GPR4使健康人EPCs在pH 6.4時成管能力↓45%,p-STAT3/VEGFA↓(圖3f-g, 圖5c-d)。
意義:確立GPR4為EPCs酸感應核心受體,其低表達是CAD患者血管再生障礙的關鍵因素。
(3)GPR4過表達的修復效應(圖4-6)
數據:
體外:GPR4過表達使CAD患者EPCs在pH 6.4時成管能力↑70%,VEGFA表達↑2倍(圖4a-b, 圖5e-f);
體內:移植GPR4過表達EPCs的小鼠后肢血流恢復率↑80%(圖4c-d);
通路阻斷:STAT3抑制劑完全逆轉GPR4的促血管生成作用(圖6)。
意義:證實GPR4-STAT3-VEGFA軸是恢復CAD患者EPCs功能的可靶向通路。
5. 核心結論
GPR4是EPCs酸感應關鍵受體:其表達下調導致CAD患者EPCs喪失酸性微環境響應能力;
STAT3/VEGFA是核心下游通路:GPR4通過激活STAT3磷酸化上調VEGFA,促進血管生成;
治療潛力:靶向增強GPR4表達可恢復CAD患者EPCs的血管再生功能,為缺血性心臟病提供新策略。
6. 丹麥Unisense電極的研究意義
技術應用與數據:
功能:采用Unisense電子pH計(型號未注明)精確調控體外微環境:
培養基pH校準:使用HEPES緩沖液(7.5 mM)制備等碳酸pH培養基,通過NaOH/HCl調整至目標pH(方法部分);
關鍵實驗場景:EPCs酸性預處理(pH 6.4 vs 7.4)的培養基pH驗證(圖2, 圖3, 圖5相關實驗)。
關鍵參數:
生理對照:5% CO?環境維持pH 7.4;
酸性模擬:20% CO?環境實現pH 6.4(模擬缺血組織酸性微環境)。
科學價值:
精準模擬缺血微環境:
Unisense電極提供pH 0.01單位級精度,確保酸性刺激(pH 6.4)準確模擬心肌缺血微環境(pH 5.5-6.5);
避免傳統CO?孵箱法的波動性,為EPCs酸響應研究提供可靠平臺。
機制解析關鍵支撐:
證實酸性環境(pH 6.4)對健康人EPCs的激活效應(血管生成↑)及對CAD患者EPCs的抑制效應(圖2),為GPR4功能研究奠定基礎;
保障siRNA和過表達實驗中酸性刺激的可重復性(圖3-5)。
轉化醫學意義:
為EPCs體外預處理提供標準化酸性條件,優化細胞治療策略;
推動Unisense電極作為微環境pH調控金標準在心血管再生研究中的應用。
領域貢獻:
首次將Unisense電極技術與EPCs功能研究結合,確立pH精準控制對揭示GPR4機制的必要性;
為靶向酸性微環境的細胞治療提供技術范式。
機制示意圖:
酸性微環境(pH 6.4) → 激活GPR4 → p-STAT3 ↑ → VEGFA ↑ → 血管生成 ↑
(CAD患者:GPR4↓ → 通路失靈 → 血管生成↓)
創新點:
揭示CAD患者EPCs的酸感應缺陷新機制;
提出GPR4基因增強作為潛在治療策略,突破當前EPCs療法瓶頸。