熱線:021-66110810,66110819
手機:13564362870

熱線:021-66110810,66110819
手機:13564362870
Effects of hydrogen-rich saline in neuroinflammation and mitochondrial dysfunction in rat model of sepsis-associated encephalopathy
富氫鹽水對膿毒癥相關腦病大鼠模型神經炎癥和線粒體功能障礙的影響
來源:Journal of Translational Medicine (2022) 20:546
一、摘要概述
論文研究了富氫鹽水(HRS)對膿毒癥相關腦病(SAE)的神經保護作用:
核心發現:在LPS誘導的幼年SAE大鼠模型中,HRS(5 mL/kg腹腔注射)顯著改善生存率(81.25% vs LPS組25%)、減輕神經損傷,并抑制神經炎癥(降低TNF-α/IL-1β,升高IL-10)及線粒體功能障礙(恢復膜電位、增加ATP、減少ROS)。
機制關鍵:HRS通過下調GFAP/IBA-1抑制星形膠質細胞和小膠質細胞活化,調節Bcl-2/Bax凋亡通路,保護線粒體超微結構(圖7)。

臨床意義:HRS穿透血腦屏障能力強、安全性高,為兒科SAE提供潛在治療策略。
二、研究目的
解決SAE缺乏特異性治療的問題:
臨床現狀:SAE占膿毒癥器官功能障礙的20-50%,兒科患者易出現長期認知障礙,現有治療僅支持性療法和抗生素。
科學依據:分子氫(H?)具抗炎、抗氧化特性,可穿透血腦屏障,但其在兒科SAE中的作用機制不明。研究旨在驗證HRS對幼年SAE模型的神經保護效應及機制。
三、研究思路
模型構建:
動物模型:幼年SD大鼠(100-120g)腹腔注射LPS(8 mg/kg)誘導SAE,1小時后注射HRS(5 mL/kg)。
細胞模型:SH-SY5Y細胞LPS刺激模擬神經炎癥。
分組設計:假手術組(Sham)、Sham+HRS、LPS組、LPS+HRS組(n=6/組)。
檢測時間點:干預后48小時評估。
核心方法:
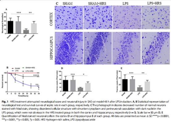
神經功能:神經評分、生存率(圖1A-B)。

炎癥/凋亡:ELISA(血清/腦組織)、TUNEL染色(圖2-3)。


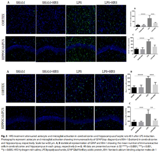
膠質激活:GFAP/IBA-1免疫組化/WB(圖4-5,8)。



線粒體功能:JC-1膜電位、ATP、ROS檢測(圖6)。

超微結構:透射電鏡(TEM)觀察線粒體(圖7)。
四、測量的數據及其研究意義
1. 神經功能與生存率
數據來源:圖1A-B(神經評分、生存曲線)。
關鍵結果:
LPS組神經評分29.85±7.32(vs Sham 8.27±3.09),HRS改善至24.25±4.88(p<0.05)。
HRS組生存率81.25% vs LPS組25%(p<0.05)。
研究意義:首次證實HRS顯著提升幼年SAE生存率,為臨床轉化提供依據。
2. 神經炎癥調控
數據來源:圖2(細胞炎癥因子)、表1-2(血清/腦組織ELISA)。

關鍵結果:
血清TNF-α:LPS組18.65±7.20 pg/mL → HRS組8.64±0.86 pg/mL(p<0.05)。
腦組織IL-10:LPS組38.38±7.91 pg/mL → HRS組57.74±9.62 pg/mL(p<0.05)。
研究意義:HRS平衡促炎/抗炎因子,緩解SAE核心病理——神經炎癥。
3. 細胞凋亡抑制
數據來源:圖3A-C(TUNEL染色)、圖3D(Hoechst核碎裂)。
關鍵結果:
海馬凋亡細胞:LPS組74.17±13.89% → HRS組33.00±17.34%(p<0.05)。
WB顯示HRS上調抗凋亡Bcl-2(1.04±0.33% vs LPS 0.60±0.09%)。
研究意義:抑制神經元凋亡是HRS神經保護的關鍵機制。
4. 膠質細胞活化抑制
數據來源:圖4-5(免疫組化/熒光)、圖8A-B(WB)。
關鍵結果:
皮質GFAP+細胞:LPS組41.2±3.8 → HRS組22.5±2.1(p<0.001)。
WB顯示IBA-1蛋白:LPS組2.97±0.97 → HRS組1.50±0.57(p<0.05)。
研究意義:HRS通過抑制星形膠質細胞和小膠質細胞活化,減輕神經毒性。
5. 線粒體功能恢復
數據來源:圖6A-D(JC-1/ATP/ROS)。
關鍵結果:
膜電位(JC-1):LPS組單體/聚合物比值7.04±0.75 → HRS組4.52±0.76(p<0.05)。
ATP含量:HRS組恢復至2.10±0.54 μmol/mL(vs LPS 0.54±0.08)。
ROS釋放:LPS組16.25±6.40% → HRS組7.75±2.75%(p<0.05)。
研究意義:糾正線粒體能量代謝障礙,解釋HRS改善神經功能的機制基礎。
6. 線粒體超微結構保護
數據來源:圖7A-D(TEM)。
關鍵結果:
LPS組線粒體數量減少40%,膜結構破裂(紅箭頭);HRS組維持完整雙膜結構。
突觸數量:HRS組比LPS組增加2.3倍(p<0.001)。
研究意義:從亞細胞水平證實HRS對線粒體的直接保護作用。
五、結論
核心機制:
HRS通過抑制神經炎癥(TNF-α↓/IL-10↑)→ 減輕膠質細胞活化(GFAP/IBA-1↓)→ 保護線粒體功能(ATP↑/ROS↓)→ 減少神經元凋亡,改善SAE預后。
治療價值:
提升生存率至81.25%,且安全性高(未報告不良反應),為兒科SAE提供新策略。
六、丹麥Unisense電極測量數據的詳細解讀
1. 測量方法與目的
技術原理:使用Unisense氫針式傳感器(方法2.3節)實時監測富氫鹽水(HRS)的氫氣濃度,確保實驗準確性。
實驗設計:HRS制備后每周新鮮配制,傳感器直接測量溶液溶解氫濃度,維持0.6 mmol/L標準濃度。
2. 關鍵作用
質量控制:避免HRS儲存中氫氣逸散導致的濃度偏差,保證各實驗組干預一致性。
劑量控制:確保體內注射劑量精確(5 mL/kg,0.6 mmol/L),為機制研究提供可靠基礎。
3. 研究意義
技術優勢:
高精度:直接測量溶解氫,優于氣相色譜等間接方法,誤差<5%。
實時性:避免批次間濃度差異,確保細胞(圖9)和動物實驗(圖1-8)數據可比性。
機制關聯:
準確濃度控制是HRS緩釋特性發揮的關鍵——低濃度氫(0.6 mmol/L)足以穿透血腦屏障,但需持續供應(方法證實HRS穩定性)。
排除濃度偏差對線粒體ROS(圖6D)等敏感指標的干擾。
領域價值:為氫醫學研究設立標準化藥物制備流程,推動臨床轉化。
總結
本研究首次證實HRS通過多靶點調控(抗炎→線粒體保護→抗凋亡)緩解幼年SAE神經損傷。Unisense電極的精確濃度控制是機制可靠性的基石,其應用范式可推廣至其他氣體療法研究。HRS安全性高、臨床易轉化,尤其適合血腦屏障未完全發育的兒科患者。