熱線:021-66110810,66110819
手機:13564362870

熱線:021-66110810,66110819
手機:13564362870
Dark carbon fixation in intertidal sediments: Controlling factors and driving microorganisms
潮間帶沉積物中的暗碳固定:控制因素及驅動微生物
來源:Water Research, Volume 216, 2022, Article Number 118381
《水研究》,第216卷,2022年,文章編號118381
摘要內容:
摘要指出暗碳固定(DCF)對全球海洋初級生產力的貢獻約為0.77 Pg C y?1,其中近一半發生在河口和沿海沉積物中。研究利用1?C標記和DNA穩定同位素探針(DNA-SIP)技術,量化了長江口潮間帶沉積物的DCF率及活躍的化學自養微生物。結果顯示,DCF率范圍為0.27–3.37 mmol C m?2 day?1,且與沉積物硫化物含量顯著正相關。cbbM基因(編碼RuBisCO Form II)豐度與DCF率呈正相關關系。DNA-SIP證實cbbM攜帶細菌(而非cbbL攜帶細菌)主導DCF過程,優勢菌屬包括Sulfuricella denitrificans、Sulfuriferula等硫氧化細菌。宏基因組分析表明,這些微生物同時攜帶硫氧化、反硝化或DNRA(異化硝酸鹽還原至銨)基因,揭示了其在碳、氮、硫耦合循環中的關鍵作用。
研究目的:
確定潮間帶沉積物中DCF率的時空分布及功能基因(cbbL、cbbM、accA)豐度。
探究環境變量(如溫度、還原性底物)對DCF活性的影響機制。
利用DNA-SIP技術識別活躍驅動DCF的化學自養微生物。
研究思路:
采樣設計:在長江口6個潮間帶站點(LHK、WSK、BLG、CYNC、LCG、CMDT)采集表層沉積物(0–1 cm),分夏季(8月)和冬季(12月)進行。
環境參數測量:原位測定上覆水溫度、鹽度、溶解氧(DO)、DIC及沉積物硫化物、營養鹽、TOC等。
DCF率量化:通過1?C標記碳酸氫鹽孵育實驗測定沉積物DCF率。
微生物分析:
qPCR定量功能基因(cbbL、cbbM、accA)及16S rRNA基因豐度。
DNA-SIP實驗(13C標記碳酸氫鹽)識別活躍微生物。
擴增子測序分析cbbM、cbbL、accA基因及微生物群落組成。
宏基因組測序解析代謝途徑。
統計分析:Pearson相關性、結構方程模型(SEM)、典型對應分析(CCA)等揭示環境因子與DCF的關聯。
測量數據及其研究意義:
環境參數:包括上覆水溫度、鹽度、DO、DIC及沉積物硫化物、NH??、SO?2?、Fe2?、Fe3?、TOC、TC、總氧消耗(TOU)等。
研究意義:建立環境基線,評估溫度、還原性底物(如硫化物)對DCF的調控作用;TOU數據用于計算DCF/TOU比率,量化DCF對沉積物碳循環的貢獻(DCF/TOU比率為2.31–9.47%)。
DCF率(圖2):夏季0.32–3.37 mmol C m?2 d?1,冬季0.27–1.22 mmol C m?2 d?1。

研究意義:直接量化潮間帶DCF速率,揭示其時空變異(夏季高于冬季),并推算長江口年固碳量約4.5×10? t C。
功能基因豐度(圖1):cbbM基因豐度(7.03×10?–4.94×10? copies g?1)顯著高于cbbL和accA,且與DCF率正相關(R=0.96)。

研究意義:表明cbbM攜帶細菌是DCF主要驅動者,而accA基因(代表3-HP/4-HB途徑)豐度低,提示其在潮間帶作用有限。
DNA-SIP結果(圖5):13C標記后cbbM基因在浮力密度~1.729 g mL?1處富集,而cbbL基因無顯著偏移。

研究意義:證實cbbM攜帶細菌主動同化13C,是活躍DCF微生物;cbbL攜帶細菌未參與DCF。
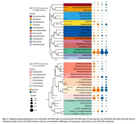
微生物群落(圖6–7):cbbM攜帶細菌以Gammaproteobacteria(如Sulfuricella denitrificans、Sulfuriferula)為主;古菌以Nitrososphaeria為主。


研究意義:鎖定關鍵D驅動微生物(硫氧化細菌),并揭示其系統發育多樣性。
宏基因組分析(圖8):RubisCO基因(cbbLM)主要關聯Burkholderiales和Chromatiales;硫代謝(soxB、sat)、氮代謝(narGHI、nrfAH)基因共存于多數基因組bin中。

研究意義:證明DCF微生物具備硫氧化-反硝化/DNRA耦合能力,闡明其在多元素循環中的核心角色。
結論:
DCF率與沉積物硫化物含量顯著正相關(R=0.83),表明還原性底物可用性是關鍵限制因子;溫度通過促進硫化物生成間接調控DCF。
cbbM攜帶細菌(而非cbbL)主導DCF過程,優勢菌屬為硫氧化細菌(如Sulfuricella denitrificans)。
功能基因和宏基因組證實DCF微生物同時驅動硫氧化與氮轉化(反硝化/DNRA),凸顯碳-氮-硫耦合循環的重要性。
長江口潮間帶是DCF熱點區域,年固碳量顯著,需納入沿海初級生產力評估模型。
丹麥Unisense電極測量數據的研究意義:
在"2.2. Measurements of site physicochemical parameters"中,使用Unisense OX500電極原位測量上覆水溶解氧(DO)。其研究意義包括:
量化氧化還原條件:DO是硫氧化等過程的關鍵電子受體,低DO環境(如夏季部分站點)可能促進硫化物積累,間接增強以硫為能源的DCF過程。
支持TOU計算:DO動態數據用于計算總氧消耗(TOU),TOU與DCF率顯著正相關(R=0.70),共同指示有機質礦化對DCF底物的供應作用。
環境因子關聯:DO與鹽度、溫度等參數結合,通過CCA分析(圖4)揭示其對微生物群落結構的調控,例如低DO環境富集硫氧化菌(如Sulfuricella)。

綜上,Unisense電極提供高精度DO數據,是解析DCF能量來源(還原性硫氧化需氧)和環境驅動機制的關鍵支撐。