熱線:021-66110810,66110819
手機:13564362870

熱線:021-66110810,66110819
手機:13564362870
Gut bacteria are essential for development of an invasive bark beetle by regulating glucose transport
腸道細菌通過調節葡萄糖轉運對一種入侵性樹皮甲蟲的發育至關重要
來源:Proceedings of the National Academy of Sciences of the United States of America (PNAS), 2024 Vol. 121,e2410889121
《美國國家科學院院刊》,2024年第121卷,文章編號: e2410889121
摘要內容:
論文發現紅脂大小蠹(RTB)的腸道細菌通過誘導腸道低氧和分泌核黃素,激活低氧誘導轉錄因子1(Hif-1α),進而上調兩種葡萄糖轉運蛋白(ST10和ST27)的表達,促進D-葡萄糖從腸道向脂肪體的轉運,最終驅動幼蟲發育。缺乏腸道細菌導致葡萄糖轉運受阻,幼蟲發育異常。
研究目的:
闡明腸道細菌調控RTB幼蟲發育的分子機制,特別是其在葡萄糖代謝中的作用,為入侵性害蟲的生物防治提供新靶點。
研究思路:
比較無菌(AX)與常規(CN)飼養RTB幼蟲的發育表型,確認腸道細菌的必要性。
分析腸道氧濃度和代謝物差異,發現細菌誘導低氧(5% O?)并分泌核黃素。
驗證低氧和核黃素通過穩定Hif-1α蛋白促進葡萄糖轉運。
篩選Hif-1α下游靶基因,鑒定出葡萄糖轉運蛋白ST10和ST27。
通過RNA干擾、酵母單雜交(Y1H)、電泳遷移率實驗(EMSA)和雙熒光素酶報告系統(LUC)驗證Hif-1α直接調控ST10/ST27的分子通路。
測量數據及研究意義:
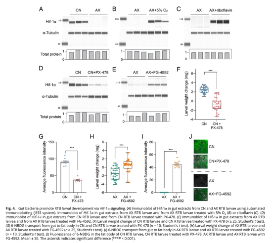
幼蟲發育指標(圖1A-B):AX幼蟲體長、頭寬和體重增長顯著低于CN幼蟲。意義:證明腸道細菌缺失直接抑制發育。

腸道氧濃度(圖2A-B):CN幼蟲腸道氧濃度為5%(與蟲道環境一致),AX幼蟲升至10%。意義:揭示細菌通過呼吸作用創造低氧微環境。

代謝物含量(圖2E-F):AX幼蟲腸道核黃素顯著降低,短鏈脂肪酸(如丁酸)含量下降。意義:核黃素是細菌調控發育的關鍵代謝物。
葡萄糖轉運能力(圖3A-E):AX幼蟲糞便殘留D-葡萄糖,且熒光探針6-NBDG在脂肪體無累積。意義:細菌缺失阻斷葡萄糖從腸道向脂肪體的轉運。

Hif-1α蛋白表達(圖4A-E):AX幼蟲腸道Hif-1α蛋白缺失,低氧或核黃素處理可恢復其表達。意義:細菌通過低氧和核黃素穩定Hif-1α。

葡萄糖轉運蛋白功能(圖5C):異源表達驗證ST10和ST27具有葡萄糖轉運活性。RNA干擾ST10/ST27(圖5D-E)抑制葡萄糖轉運,證實其為Hif-1α下游效應因子。

結論:
腸道細菌通過自身呼吸降低腸道氧濃度(5% O?)并分泌核黃素,激活宿主Hif-1α信號通路。
Hif-1α直接結合ST10和ST27基因的缺氧響應元件(HREs),上調這兩種葡萄糖轉運蛋白的表達。
ST10/ST27介導的葡萄糖轉運是RTB幼蟲發育的關鍵限速步驟,靶向此通路可抑制害蟲發育。
丹麥Unisense電極數據的詳細研究意義
使用Unisense微電極(型號OX-25)測量腸道和蟲道氧濃度(圖2A-B)發現:
精準量化微環境:直接證實RTB幼蟲腸道為穩定低氧環境(5% O?),而細菌缺失使氧濃度翻倍(10%),說明細菌呼吸是維持低氧的關鍵驅動力。
生態適應性關聯:蟲道氧濃度(5% O?)與腸道一致,表明細菌創造的腸道低氧是RTB適應樹皮下缺氧環境的生理基礎。
機制驗證:通過人工模擬5% O?環境可恢復AX幼蟲發育(圖2C)和葡萄糖轉運(圖3F),反向驗證了低氧數據的生物學意義——低氧是激活Hif-1α的先決條件。
技術優勢:微電極的高空間分辨率(可插入中腸組織)和靈敏度(檢測0.1% O?變化)為昆蟲-微生物互作研究提供了微環境動態監測新方法。