熱線:021-66110810,66110819
手機:13564362870

熱線:021-66110810,66110819
手機:13564362870
Self-oxygenation of engineered living tissues orchestrates osteogenic commitment of mesenchymal stem cells
工程化活組織的自氧合協調間充質干細胞的成骨承諾
來源:Biomaterials 300 (2023) 122179
一、摘要核心內容
本研究開發了一種基于過氧化鈣(CPO)的產氧微顆粒(OMPs),并將其整合到甲基丙烯酰化明膠(GelMA)水凝膠中,用于改善缺氧微環境下人骨髓間充質干細胞(hMSCs)的成骨分化。核心發現包括:
OMPs的持續供氧能力:通過聚己內酯(PCL)包封CPO實現長效氧釋放(14天),緩解缺氧壓力。
缺氧條件下的成骨增強:OMP水凝膠在常氧(5%O?)和嚴重缺氧(<0.2%O?)環境下均顯著提升hMSCs的成骨標志物表達(ALP、OCN、OPN)和鈣沉積。
協同效應:OMPs與成骨誘導性硅酸鹽納米顆粒(SNPs)聯用(SNP/OMP水凝膠)在體內促進血管生成和宿主細胞浸潤,加速骨組織再生。
機制解析:RNA測序表明OMPs通過上調BMP6、CTNNB1等基因激活成骨通路,且缺氧環境增強其促分化效應。
二、研究目的
解決缺氧問題:克服大尺寸骨移植物因缺氧導致的細胞死亡和再生失敗。
優化材料設計:開發可控釋氧的OMPs,驗證其對hMSCs成骨分化的影響。
探索協同機制:比較OMPs、SNPs及兩者聯用對成骨分化的調控作用。
驗證臨床應用潛力:通過皮下植入模型評估材料降解、血管生成及骨形成能力。
三、研究思路
材料制備:

構建三種GelMA水凝膠:OMP水凝膠(0.25%OMP)、SNP水凝膠(0.05%SNP)、SNP/OMP水凝膠(0.05%SNP+0.25%OMP)。
體外實驗:
力學與降解:測試水凝膠壓縮模量(45-55 kPa,圖1B)、孔隙結構(SEM,圖1C-D)及酶降解動力學(圖1E)。
氧/過氧化氫釋放:Unisense電極監測氧濃度(圖1F)和H?O?水平(圖1G)。
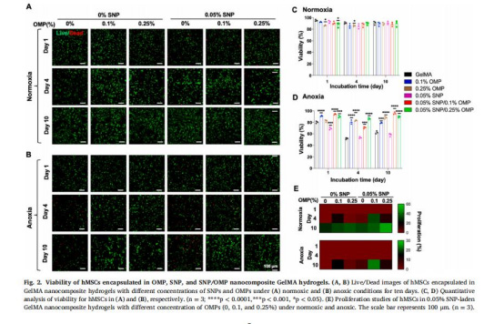
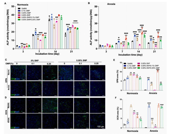
細胞行為:在常氧/缺氧下評估hMSCs存活、增殖(Live/Dead染色,圖2)及成骨分化(ALP活性、鈣沉積、基因表達,圖3)。
體內驗證:
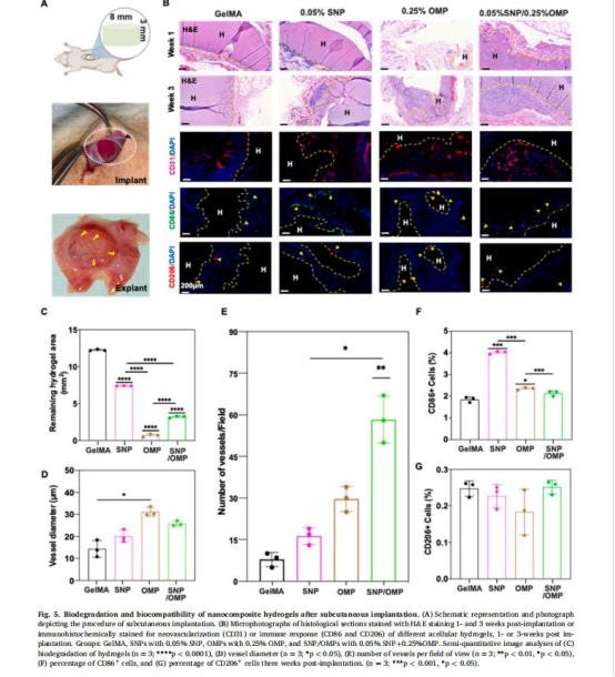
大鼠皮下植入水凝膠,分析宿主細胞浸潤、血管生成(CD31+染色,圖5)及免疫反應(CD86+/CD206+巨噬細胞)。
四、測量數據及研究意義
材料表征數據(圖1)
O?釋放曲線(圖1F):OMP水凝膠持續釋氧14天(0.31μM),而SNP/OMP組因SNP吸附O?導致釋氧量降低(<0.2μM)。
意義:揭示SNPs的氧氣吸附特性,指導復合材料設計以優化供氧。
H?O?釋放(圖1G):OMP組H?O?濃度<30μM(低于細胞毒性閾值)。
意義:證實PCL包封有效控制CPO水解,避免氧化損傷。
細胞存活與分化(圖2-3)

缺氧下存活率(圖2D):SNP組細胞存活率<50%,而OMP/SNP-OMP組>90%。
意義:OMPs通過供氧逆轉SNPs在缺氧下的細胞毒性。
ALP活性(圖3B):缺氧下SNP/OMP組ALP活性比SNP組高3倍。
意義:OMPs與SNPs協同增強早期成骨分化。
鈣沉積(圖3I):SNP/OMP組在缺氧下鈣沉積量顯著高于SNP組。
意義:自供氧環境促進基質礦化。
基因調控(圖4)

RNA測序(圖4E-F):缺氧下OMP組上調BMP6、CTNNB1(Wnt通路)、HES1等成骨基因。
意義:闡明氧氣通過激活BMP/Wnt通路驅動成骨分化。
體內血管化(圖5)

CD31+血管密度(圖5E):SNP/OMP組血管數量顯著高于其他組。
意義:OMPs加速移植物血管化,縮短植入體缺氧期。
五、丹麥Unisense電極測量數據的研究意義
檢測目標:
溶解氧濃度:使用Unisense Opto-F1光纖氧傳感器監測水凝膠中O?釋放動力學(方法2.5.3)。
校準方法:兩點校準(空氣飽和PBS vs.氮氣脫氧PBS)確保數據可靠性。
關鍵發現與意義:
精準量化釋氧性能:
首次證實SNPs吸附氧氣(SNP/OMP組釋氧量<0.2μM),揭示材料交互作用對供氧的影響(圖1F)。
意義:為優化復合材料的氧氣控釋策略提供直接實驗證據。
支持細胞代謝需求:

OMP組維持0.31μM O?達14天,滿足hMSCs在缺氧下的存活與分化需求(圖2D,3B)。
意義:明確OMPs作為“人工線粒體”的功能,為臨床大尺寸移植物設計提供參數依據。
技術優勢:
高時空分辨率:實時動態監測局部氧濃度變化,克服傳統終點檢測的局限性。
意義:建立標準化評估體系,推動產氧材料在組織工程中的應用。
六、結論
材料創新:CPO-PCL微顆粒實現長效、可控供氧,H?O?釋放低于毒性閾值。
成骨增強機制:
OMPs通過上調BMP6/CTNNB1通路促進成骨分化,缺氧環境進一步放大該效應。
SNPs在缺氧下抑制細胞活性,而OMPs逆轉此效應并協同增強礦化。
臨床轉化價值:
SNP/OMP水凝膠在體內促進血管生成(CD31+↑)和宿主整合,加速骨再生。
縮短移植物預血管化周期,為臨界骨缺損修復提供新策略。