熱線:021-66110810,66110819
手機:13564362870

熱線:021-66110810,66110819
手機:13564362870
Colonic oxygen microbubbles augment systemic oxygenation and CO2 removal in a porcine smoke inhalation model of severe hypoxia
結腸輸氧微泡增強豬煙霧吸入性嚴重缺氧模型的全身氧合與二氧化碳清除
來源:Intensive Care Medicine Experimental, volume 11, 2023.
《重癥監護醫學實驗》第11卷,2023年
摘要內容
研究在豬煙霧吸入性肺損傷模型中,通過結腸灌注氧微泡(OMB)顯著改善全身氧合和CO?清除。煙霧暴露48小時后,豬出現嚴重低氧(SpO?降至66.3±13.1%,PaO?降至45.3±7.6 mmHg)。結腸給予OMB(75-100 mL/kg)使PaO?升高13.2±4.7 mmHg,SpO?提高15.2±10.0%,同時降低PaCO?(19.7±7.6 mmHg)和PmvCO?(7.6±6.7 mmHg),效果持續150分鐘。對照組則持續惡化。
研究目的
評估結腸OMB療法對嚴重低氧血癥的治療效果
探索新型無創給氧途徑在急性呼吸窘迫綜合征(ARDS)中的應用價值
驗證微泡技術增強腸黏膜氣體交換的可行性
研究思路
模型建立:12頭豬經2小時煙霧吸入誘導ARDS,48小時后確認低氧(胸片顯示雙側浸潤,圖1D-E)。

分組干預:6頭接受結腸OMB灌注(圖2D),6頭為無治療對照組。

監測指標:持續150分鐘記錄血氣(PaO?、SpO?、PaCO?等)、血流動力學及炎癥標志物。
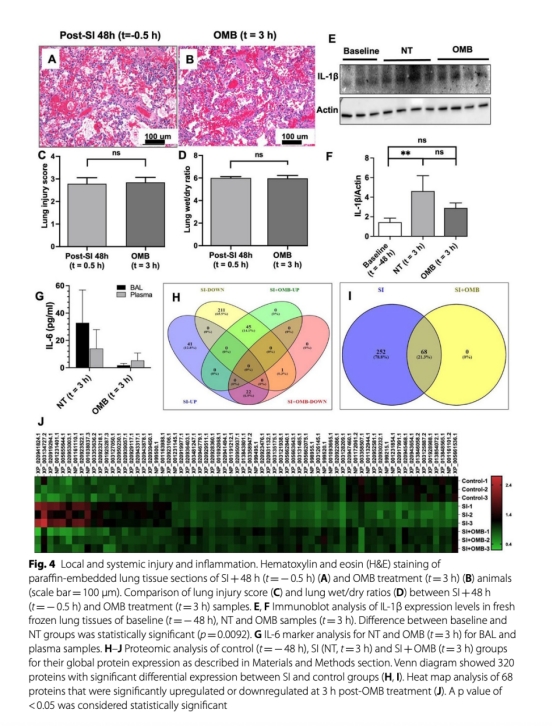
機制分析:通過肺泡氧分壓(PAO?,圖6)、組織學(圖4)和蛋白組學(圖4J)探討作用機制。


測量數據、來源及研究意義
氧合指標:
PaO?:OMB組升高13.2±4.7 mmHg(vs對照組下降8.2±7.9 mmHg),證實全身氧合改善(圖3A,C)。

SpO?:OMB組提高15.2±10.0%(vs對照組下降12.9±18.7%),顯示外周血氧飽和度提升(圖3A,E)。
PmvO?(混合靜脈氧分壓):OMB組顯著上升,反映組織氧攝取效率增強(圖3A,D)。
CO?清除指標:
PaCO?:OMB組降低19.7±7.6 mmHg(vs對照組上升17.9±11.7 mmHg),表明CO?潴留緩解(圖3B,F)。
PmvCO?與ETCO?:同步下降,證實微泡促進CO?跨腸黏膜擴散(圖3B,G-H)。
肺泡氧分壓(PAO?):OMB組PAO?顯著升高(圖6),揭示肺內氧交換效率提升的機制。
炎癥與組織損傷:
IL-6等炎癥因子在BAL液和血漿中降低(圖4G,5),表明OMB減輕炎癥反應。

肺組織濕/干重比無差異(圖4D),提示未加重肺水腫。
OMB特性數據:
微泡直徑1-10 μm(體積占比以1-2 μm為主,圖2B),確保高效氣體交換表面積。
氧體積分數≥70%(通過離心濃縮實現),由Unisense電極直接測量(方法部分)。
結論
有效性:結腸OMB可快速提升PaO?(13.2 mmHg)和SpO?(15.2%),同時降低PaCO?(19.7 mmHg),效果持續≥2.5小時。
安全性:未發現結腸穿孔或腹腔高壓等不良反應,血流動力學穩定。
抗炎作用:下調IL-6等炎癥因子(圖5),可能緩解繼發性肺損傷。
臨床潛力:為機械通氣失敗的ARDS患者提供無創氧合替代方案,尤其適用于資源有限場景。
丹麥Unisense電極測量數據的研究意義
研究中使用的Unisense OX-NP針式氧傳感器(方法部分)直接量化OMB的氧含量(≥70%),其意義在于:
質量控制:確保微泡氧載量符合治療要求,為劑量標準化(75-100 mL/kg)提供依據。
機制驗證:證實離心濃縮工藝可將氧體積分數從15%提升至70%以上(方法部分),支撐高效氧輸送的設計邏輯。
技術可靠性:高精度微環境氧監測(分辨率達μM級)保障了OMB制備的可重復性,為臨床轉化奠定基礎。