熱線:021-66110810,66110819
手機:13564362870

熱線:021-66110810,66110819
手機:13564362870
Role of n-DAMO in Mitigating Methane Emissions from Intertidal Wetlands Is Regulated by Saltmarsh Vegetations
鹽沼植被調控n-DAMO在潮間帶濕地減緩甲烷排放的作用
來源:Environ. Sci. Technol. 2024, 58, 1152-1163
《環境科學與技術》2024年第58卷第1152-1163頁
摘要內容:
研究通過分子生物學和穩定同位素示蹤技術,揭示了不同鹽沼植被類型(如蘆葦、海三棱藨草、互花米草)及裸露泥灘中n-DAMO(亞硝酸鹽/硝酸鹽依賴的厭氧甲烷氧化)過程的生態功能差異及其微生物機制。結果表明,植被覆蓋的鹽沼(如海三棱藨草和互花米草)比裸露泥灘具有更高的n-DAMO速率(圖1a),顯著促進甲烷氧化;而蘆葦濕地中n-DAMO貢獻最低(15.0%),其厭氧甲烷氧化主要由Fe3?驅動(圖1c)。環境參數(如pH、總有機碳TOC、鹽度)和微生物群落結構差異是調控n-DAMO過程的關鍵因素(圖4)。研究估算了中國沿海濕地n-DAMO每年可氧化1.8-22.6×10?噸甲烷,為濕地甲烷減排提供了科學依據。


研究目的:
明確不同鹽沼植被類型對n-DAMO過程的調控作用,揭示其微生物群落結構及環境驅動機制,量化n-DAMO在沿海濕地甲烷減排和氮去除中的貢獻,為濕地生態系統管理和氣候變化緩解策略提供依據。
研究思路:
原位采樣與實驗設計:在長江口崇明東灘采集不同植被(蘆葦、海三棱藨草、互花米草)及裸露泥灘的沉積物樣本。
n-DAMO速率測定:利用13CH?穩定同位素示蹤法測定亞硝酸鹽/硝酸鹽依賴的甲烷氧化速率(圖1a)及碳轉化效率(圖1b)。
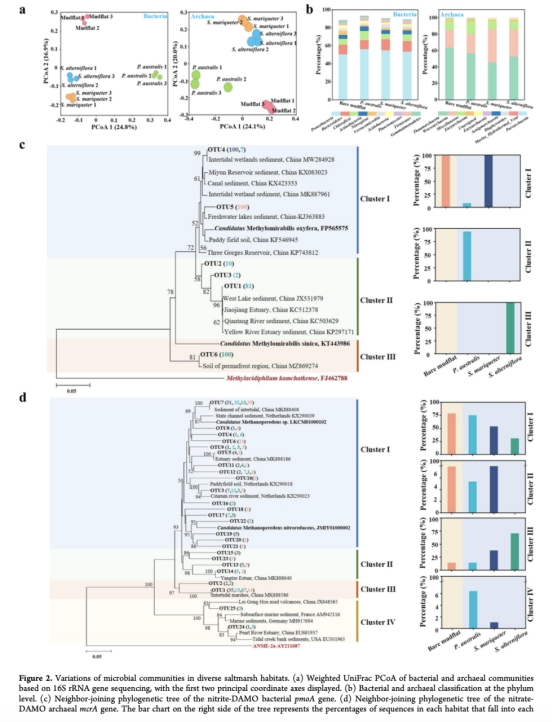
微生物群落分析:通過16S rRNA測序、功能基因(pmoA、mcrA)qPCR及GeoChip技術,解析n-DAMO微生物的豐度與群落結構(圖2-3)。



環境因子關聯分析:結合隨機森林模型和Mantel檢驗,揭示pH、TOC、鹽度等環境參數對n-DAMO過程的調控機制(圖4)。
氮去除潛力評估:基于n-DAMO速率與氮化學計量關系,估算其對濕地氮污染的去除貢獻。
測量數據及研究意義(對應圖表):
n-DAMO速率與碳轉化效率(圖1a-b):
植被覆蓋區(海三棱藨草、互花米草)的n-DAMO速率顯著高于裸露泥灘(最高45.1 nmol 13CO? g?1 day?1),碳轉化效率(CCE)達9.1-10.2%。
意義:證實植被通過分泌有機酸降低pH、增加TOC,促進n-DAMO微生物活性,增強甲烷氧化能力。數據來源:圖1a(速率)、圖1b(CCE)。
微生物群落結構與功能基因(圖2-3):
植被區硝化型n-DAMO細菌(如Candidatus Methylomirabilis oxyfera)和古菌(如Candidatus Methanoperedens)豐度更高(pmoA基因達1.6×10? copies/g,mcrA基因達5.1×10? copies/g)。
意義:群落結構差異(如互花米草區以Cluster III古菌為主)導致不同植被區n-DAMO功能分化。數據來源:圖2(系統發育樹)、圖3(qPCR)。
環境參數調控機制(圖4):
pH(負相關)、TOC(正相關)、鹽度(正相關)是n-DAMO速率的主要驅動因子;Fe2?濃度與硝化型n-DAMO細菌活性正相關。
意義:植被根系分泌的有機酸(如丙酮酸、檸檬酸)降低pH,促進n-DAMO微生物底物利用。數據來源:圖4a(隨機森林分析)、圖4b(Mantel檢驗)。
氮去除潛力:
硝化型n-DAMO過程在植被區的氮去除貢獻達19.3-20.1%,高于厭氧氨氧化(0.6-7.5%)。
意義:n-DAMO不僅是甲烷氧化途徑,也是濕地氮污染治理的重要途徑。
結論:
植被覆蓋(尤其是海三棱藨草和互花米草)顯著提升n-DAMO速率,增強濕地甲烷氧化能力,而蘆葦濕地因根系通氣性強,n-DAMO貢獻低,主要依賴Fe3?驅動甲烷氧化。
環境參數(pH、TOC、鹽度)通過調控微生物群落結構和功能基因豐度,影響n-DAMO過程的空間分異。
n-DAMO微生物每年可氧化1.8-22.6×10?噸甲烷,并去除0.7-8.3×10?噸氮,是沿海濕地甲烷減排和氮污染控制的關鍵途徑。
丹麥Unisense電極測量的數據研究意義:
使用Unisense氧微電極(OXY meter S/N 4164)測量沉積物溶解氧(DO),驗證實驗瓶內完全厭氧條件,確保n-DAMO速率測定的準確性。具體意義包括:
厭氧條件驗證:電極檢測DO濃度接近零(預培養后),排除氧氣干擾,確保n-DAMO微生物在嚴格厭氧環境下活動。
過程關聯分析:DO數據與pH、TOC等參數結合,揭示植被根系通氣性(如蘆葦)對沉積物氧化還原狀態的調控,解釋n-DAMO速率差異。
實驗質量控制:高精度DO測量(分辨率達μmol/L級)保障了13CH?示蹤實驗的可靠性,為后續同位素數據(13CO?生成)提供基礎支持。
該數據直接關聯實驗條件控制與微生物活動響應,為n-DAMO過程機制解析提供了關鍵物理化學背景參數。